rekisteriseloste

Tiedote rekisteröitymisestä

Jos et ole saanut vahvistusviestiä rekisteröitymisestä si, tarkista roskapostikansiosi. Tämä erityisesti hotmail ja gmail sähköpostin käyttäjille.

Kirjoittaja Aihe: Ah niin ihanat lämmitysongelmat alde 3000 kanssa  (Luettu 6669 kertaa)

*****
  • Matkailija
  • Aiheen aloittaja
  • Viimeksi paikalla:27.06.2023 kello on 18:21
Taas on kevät ja mahtava kaivaa vaunu talviteloiltaan ja nautiskella muutama päivä alde ongelmista. :)
Ongelma on seuraavanlainen:
Lämmitys ei toimi kaasulla eikä sähköllä.
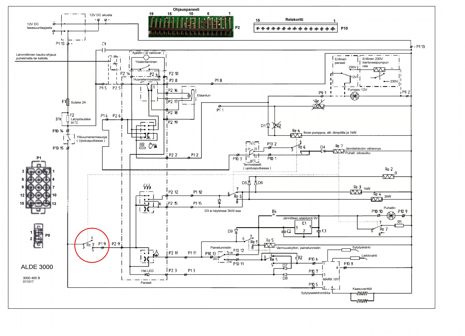
Sähköt tulee koneelle, kiertovesipumppu toimii, rele naksuu ohjauspaneelilla ja releet naksuu myös piirikortilla.
Mutta
Tuuletin ei ala pyörimään ja mitään muutakaan ei tapahdu. Mistähän aloittaisin mittailut? Lämpösulake kenties?

*****
  • LämmitinGuru
  • Aluevalvoja
  • Kalustoon kuuluva
  • Viimeksi paikalla:tänään kello 11:58
Vs: Ah niin ihanat lämmitysongelmat alde 3000 kanssa
« Vastaus #1 : 22.06.2023 kello on 10:57 »
Aloita tuulettimesta, kun jos se ei pyöri ei tapahdu mitään. Sähkölämmitys on sitten toinen asia eli todennäköisesti releet vaihtoon. Puhaltimen jännite on 8,9 volttia.
Onko ylikuumenemissuoja lauennut?



*****
  • Matkailija
  • Aiheen aloittaja
  • Viimeksi paikalla:27.06.2023 kello on 18:21
Vs: Ah niin ihanat lämmitysongelmat alde 3000 kanssa
« Vastaus #2 : 22.06.2023 kello on 12:37 »
Ylikuumenemissuojan nappia olen painanut. Ei vaikutusta toimintaan.
Tuota tuuletinta ajattelin itsekkin, mutta sehän ei vaikuta mitenkään sähkölämmitykseen eli jotain muutakin pitää olla.
Tutkin sen seuraavaksi. Kiitos.

*****
  • Kalustoon kuuluva
  • Viimeksi paikalla:tänään kello 16:09
  • Autossa on pyörät
Vs: Ah niin ihanat lämmitysongelmat alde 3000 kanssa
« Vastaus #3 : 22.06.2023 kello on 12:57 »
Ylikuumenemissuojan nappia olen painanut. Ei vaikutusta toimintaan.
Tuota tuuletinta ajattelin itsekkin, mutta sehän ei vaikuta mitenkään sähkölämmitykseen eli jotain muutakin pitää olla.
Tutkin sen seuraavaksi. Kiitos.
Kyllä ne sähkövastuksien releet voi naksua vaikka hamaan tappiin. Mutta jos kärjet palaneet niin ei kytkeydy vastukset päälle ja pelkkä ääni ei lämmitä. Eli releet vaihtoon

*****
  • Matkailija
  • Aiheen aloittaja
  • Viimeksi paikalla:27.06.2023 kello on 18:21
Vs: Ah niin ihanat lämmitysongelmat alde 3000 kanssa
« Vastaus #4 : 22.06.2023 kello on 13:00 »
Ok. Minäpä tilaan ne samantien. Suosituksia mistä ne kannattaisi tilata?

*****
  • LämmitinGuru
  • Aluevalvoja
  • Kalustoon kuuluva
  • Viimeksi paikalla:tänään kello 11:58
Vs: Ah niin ihanat lämmitysongelmat alde 3000 kanssa
« Vastaus #5 : 22.06.2023 kello on 13:35 »
https://www.starelec.fi/product_info.php?cPath=62_158_1525&products_id=2339

*****
  • Matkailija
  • Aiheen aloittaja
  • Viimeksi paikalla:27.06.2023 kello on 18:21
Vs: Ah niin ihanat lämmitysongelmat alde 3000 kanssa
« Vastaus #6 : 22.06.2023 kello on 14:02 »
Kiitos! Laitoin heti tilaukseen.

*****
  • Matkailija
  • Aiheen aloittaja
  • Viimeksi paikalla:27.06.2023 kello on 18:21
Vs: Ah niin ihanat lämmitysongelmat alde 3000 kanssa
« Vastaus #7 : 27.06.2023 kello on 11:49 »
Tuossa linkittämässäsi releessä olikin 8 jalkaa kun minun alkuperäisessä on vain 6 jalkaa. Tais tulla tilattua väärät releet. Vai onko nuo tupla kärillä nuo uudet ja nuo toiset jalat voi leikata pois.

*****
  • Kaikkien Kaveri
  • Viimeksi paikalla:29.03.2026 kello on 17:08
Vs: Ah niin ihanat lämmitysongelmat alde 3000 kanssa
« Vastaus #8 : 27.06.2023 kello on 15:10 »
Tuossa linkittämässäsi releessä olikin 8 jalkaa kun minun alkuperäisessä on vain 6 jalkaa. Tais tulla tilattua väärät releet. Vai onko nuo tupla kärillä nuo uudet ja nuo toiset jalat voi leikata pois.
Tuo on yksikärkinen vaihtorele, mutta pinnit on tuplattu.



Sisemmät pinnit kolmen setistä on kuvan mukaan normaalisti kiinni olevan kärjen, ne tuskin on tuossa käytössä ja joutaa leikkaamaan.

*****
  • Matkailija
  • Aiheen aloittaja
  • Viimeksi paikalla:27.06.2023 kello on 18:21
Vs: Ah niin ihanat lämmitysongelmat alde 3000 kanssa
« Vastaus #9 : 27.06.2023 kello on 15:27 »
Jes. Kiitos. Löysinkin jonkin vanhan keskustelun josta vastaus jo löytyi. Valitettavasti releiden vaihto ei korjannut minun pannun ongelmaa. Mitähän seuraavaksi kannattaisi kokeilla?

*****
  • Matkailija
  • Aiheen aloittaja
  • Viimeksi paikalla:27.06.2023 kello on 18:21
Vs: Ah niin ihanat lämmitysongelmat alde 3000 kanssa
« Vastaus #10 : 27.06.2023 kello on 15:30 »
Semmoinen lisäys vikakuvaukseen, että puhaltimelle ei tule sähköä ja aikaisemmin kun ohjauspaneelista muutti sähkötehoa punainen ledi aina välähti, mutta nyt ei mitään elonmerkkiä.

*****
  • LämmitinGuru
  • Aluevalvoja
  • Kalustoon kuuluva
  • Viimeksi paikalla:tänään kello 11:58
Vs: Ah niin ihanat lämmitysongelmat alde 3000 kanssa
« Vastaus #11 : 27.06.2023 kello on 15:43 »
Omistatko yleismittarin sen käytön hallitset? Sinulla on ilmeisesti relekortin rele re7 viallinen.







Diodin poisto ei liity tähän keskusteluun. Diodin poistolla tehdään 2kw piirilevystä 3kw.
« Viimeksi muokattu: 27.06.2023 kello on 15:55 »

*****
  • Matkailija
  • Aiheen aloittaja
  • Viimeksi paikalla:27.06.2023 kello on 18:21
Vs: Ah niin ihanat lämmitysongelmat alde 3000 kanssa
« Vastaus #12 : 27.06.2023 kello on 15:57 »
Yleismittari löytyy ja sitä osaan jotenkin käyttää, mutta paljon on vielä opittavaakin.

*****
  • Matkailija
  • Aiheen aloittaja
  • Viimeksi paikalla:27.06.2023 kello on 18:21
Vs: Ah niin ihanat lämmitysongelmat alde 3000 kanssa
« Vastaus #13 : 27.06.2023 kello on 16:53 »
Nyt kun sitten mittailin niin huomasin että ylikuumenemissuojan läpi ei tule jännitettä. Voikohan sille itse tehdä mitään vai pitääkö hommata uus?

*****
  • LämmitinGuru
  • Aluevalvoja
  • Kalustoon kuuluva
  • Viimeksi paikalla:tänään kello 11:58
Vs: Ah niin ihanat lämmitysongelmat alde 3000 kanssa
« Vastaus #14 : 27.06.2023 kello on 17:28 »
Nyt kun sitten mittailin niin huomasin että ylikuumenemissuojan läpi ei tule jännitettä. Voikohan sille itse tehdä mitään vai pitääkö hommata uus?

Painoitko tarpeeksi kovaa? Kyllähän aina voi yrittää korjata, mutta saako laukeamaan oikeassa asteessa, voi olla vaikeampi juttu. Jos reissussa niin abio-adapterilla punaiset yhteen

 

anything