rekisteriseloste

Tiedote rekisteröitymisestä

Jos et ole saanut vahvistusviestiä rekisteröitymisestä si, tarkista roskapostikansiosi. Tämä erityisesti hotmail ja gmail sähköpostin käyttäjille.

Kirjoittaja Aihe: Primus 2450 korjaajia  (Luettu 2656 kertaa)

*****
  • Päivämatkailija
  • Aiheen aloittaja
  • Viimeksi paikalla: 2.10.2022 kello on 09:33
Primus 2450 korjaajia
« : 25.09.2022 kello on 20:43 »
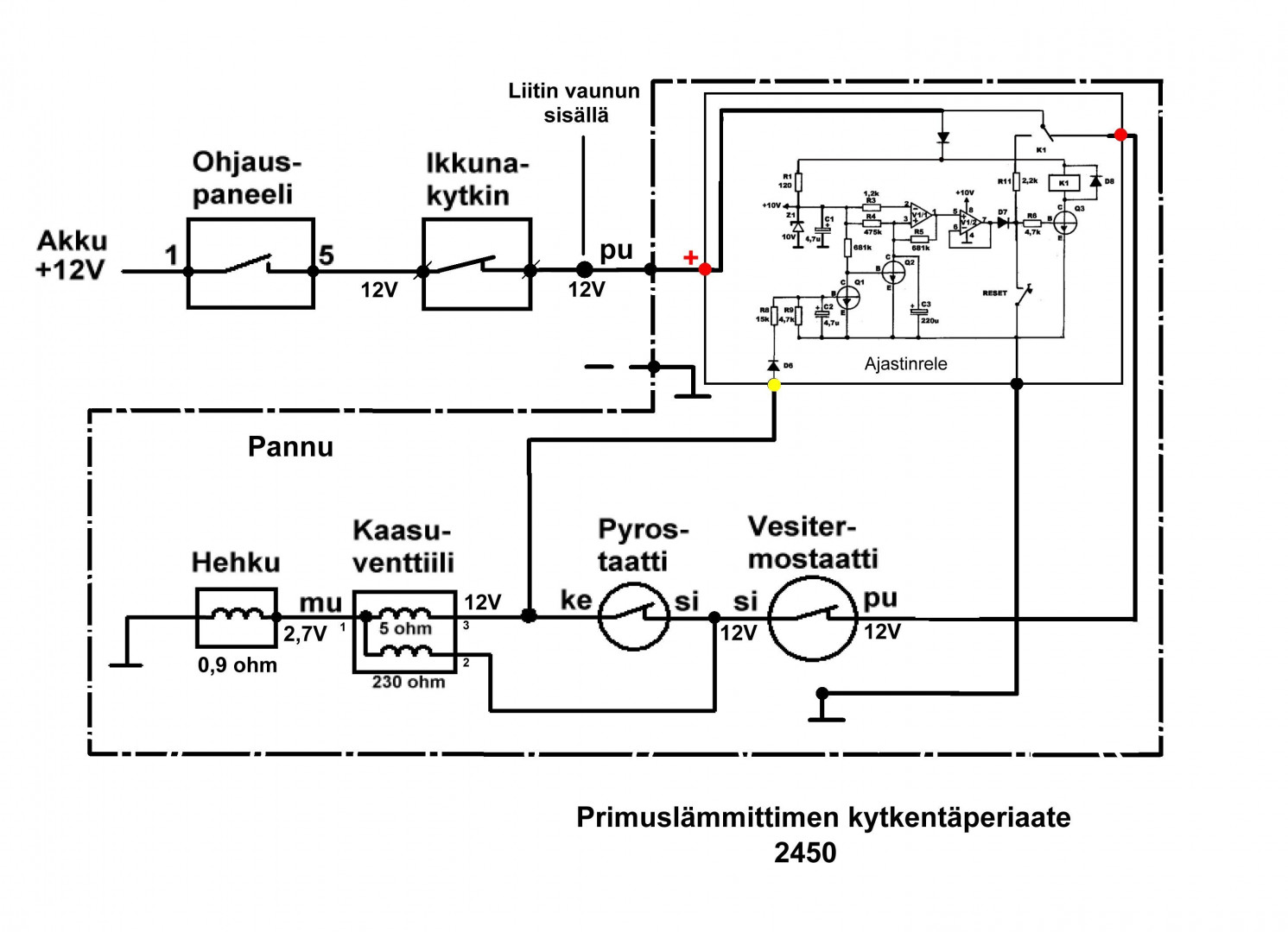
Löytyiskö täältä sellaista joka osaisi korjaa lämmittimen sopu hintaa? Olen saannut sen purettua osiin ja putsattua ruosteet kokonaan laitteen sisältä mutta siihen loppui taito itsellä. Ekaa kertaa tekemisessä primus lämmittimien kanssa ja olisi kiva saada edes toinen lämmitin pelaamaan vaunussa

*****
  • LämmitinGuru
  • Aluevalvoja
  • Kalustoon kuuluva
  • Viimeksi paikalla:tänään kello 12:44
Vs: Primus 2450 korjaajia
« Vastaus #1 : 25.09.2022 kello on 22:00 »







 

anything