rekisteriseloste

Tiedote rekisteröitymisestä

Jos et ole saanut vahvistusviestiä rekisteröitymisestä si, tarkista roskapostikansiosi. Tämä erityisesti hotmail ja gmail sähköpostin käyttäjille.

Kirjoittaja Aihe: Alde 3000 murhe  (Luettu 4902 kertaa)

*****
  • Matkailija
  • Aiheen aloittaja
  • Viimeksi paikalla: 9.12.2024 kello on 14:15
Alde 3000 murhe
« : 1.10.2021 kello on 12:38 »
Kuka tietää mistä hakea vikaa?? Alde 3000 käynnistyy normisti noin tunnin päästä häiriö valo  syttyy kuittaan pannu käy normaalisti taas tunnin sisällä toinen kerta häiriövalo syttyy. sitten homma pelaa taas. Yöksi laitan yleesä kahden KW vastuksen lisäksi yö menee hyvin  aamulla sähkövastus pois päälta ja jossain vaiheessa päivää taas häiriövalo syttyy kuittauksen jälkeen homma pelaa normisti. Pannuun on vaihdettu kärjet alle vuosi sitten keväällä sykäpoksi vaihtoon kesällä 12 v kiertopumppu vaihdettu. paineenalennin vaihdettu kesällä 29 mb 30 mb:iin. Hyllyssä minulla on uusi piirilevy olisiko siittä apua. Ohjauspaneeli on kesällä testattu ja terveeksi todettu.....Kaapele iden liitokset on tarkistettu......

 Pepe 43596

*****
  • Kalustoon kuuluva
  • Viimeksi paikalla:eilen kello 20:46
  • Autossa on pyörät
Vs: Alde 3000 murhe
« Vastaus #1 : 1.10.2021 kello on 13:51 »
Paineensäädin pullon päässä.

*****
  • Matkailija
  • Aiheen aloittaja
  • Viimeksi paikalla: 9.12.2024 kello on 14:15
Vs: Alde 3000 murhe
« Vastaus #2 : 1.10.2021 kello on 13:55 »
Unohdin mainita kun pannu käy kaasulla ohjauspaneelin häiriövalo palaa himmeänä väreillen......

*****
  • LämmitinGuru
  • Aluevalvoja
  • Kalustoon kuuluva
  • Viimeksi paikalla:27.02.2026 kello on 18:51
Vs: Alde 3000 murhe
« Vastaus #3 : 1.10.2021 kello on 17:47 »
Unohdin mainita kun pannu käy kaasulla ohjauspaneelin häiriövalo palaa himmeänä väreillen......

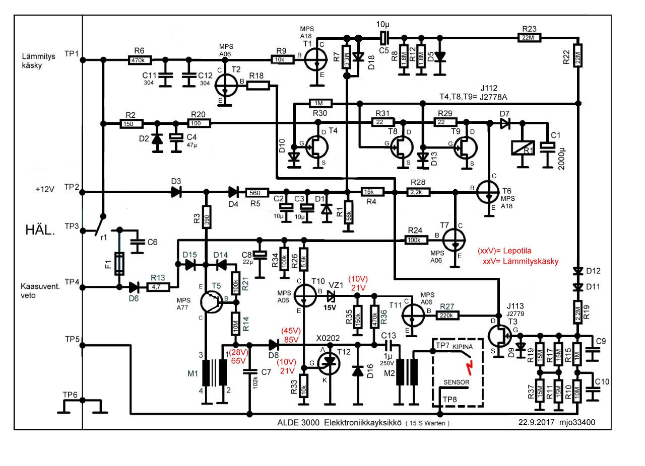
Mitä sytkäpoksin kyljessä lukee alimmalla rivilla ja oliko poksi uusi vai korjattu? Häiriövalo saa ohjauksen sytkäpoksista. Kuva mallista 15S WARTEN.



*****
  • Matkailija
  • Aiheen aloittaja
  • Viimeksi paikalla: 9.12.2024 kello on 14:15
Vs: Alde 3000 murhe
« Vastaus #4 : 1.10.2021 kello on 22:05 »
Sain keväällä korjatun poxin......
Pääsen maanantaina tarkastamaan merkinnät

pepe 43596

*****
  • Matkailija
  • Aiheen aloittaja
  • Viimeksi paikalla: 9.12.2024 kello on 14:15
Vs: Alde 3000 murhe
« Vastaus #5 : 4.10.2021 kello on 12:06 »




*****
  • Matkailija
  • Aiheen aloittaja
  • Viimeksi paikalla: 9.12.2024 kello on 14:15
Vs: Alde 3000 murhe
« Vastaus #6 : 4.10.2021 kello on 12:10 »
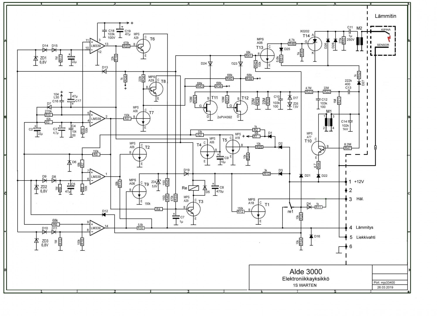
Lähetin edellisessä viestissä kuvan elektro. boxista toivottavasti jotain selviää.....

Pepe 43596....

*****
  • LämmitinGuru
  • Aluevalvoja
  • Kalustoon kuuluva
  • Viimeksi paikalla:27.02.2026 kello on 18:51
Vs: Alde 3000 murhe
« Vastaus #7 : 4.10.2021 kello on 13:27 »
Kyljessä oleva tarra ja siinä viimeisen rivin teksti.

*****
  • Matkailija
  • Aiheen aloittaja
  • Viimeksi paikalla: 9.12.2024 kello on 14:15
Vs: Alde 3000 murhe
« Vastaus #8 : 4.10.2021 kello on 13:49 »




*****
  • LämmitinGuru
  • Aluevalvoja
  • Kalustoon kuuluva
  • Viimeksi paikalla:27.02.2026 kello on 18:51
Vs: Alde 3000 murhe
« Vastaus #9 : 4.10.2021 kello on 14:06 »
Tämä on se uudemmallinen sytkäpoksi jossa on 12 sekunnin viive ennen kipinää ja kaasuventtiilin vetoa.






*****
  • Matkailija
  • Aiheen aloittaja
  • Viimeksi paikalla: 9.12.2024 kello on 14:15
Vs: Alde 3000 murhe
« Vastaus #10 : 4.10.2021 kello on 14:18 »
Pitäisikö tämä boxi vaihtaa vanhemman malliseen ??? Minä en ainakaan osaa tuollaista korjata... <<<<<<<<<<<<<<<siis kun pannu käy kaasulla häiriövalo palaa himmeänä väreillen ja pannu sammuunjonkun ajan päastä.. kuittaus ja taas käy tunnin sisällä toinen sammuminen ja kuittauksen jälkeen käy.....

 Pepe 43596

*****
  • LämmitinGuru
  • Aluevalvoja
  • Kalustoon kuuluva
  • Viimeksi paikalla:27.02.2026 kello on 18:51
Vs: Alde 3000 murhe
« Vastaus #11 : 4.10.2021 kello on 15:53 »
Kysy jos "viitalar" korjaisi.

 

anything