rekisteriseloste

Tiedote rekisteröitymisestä

Jos et ole saanut vahvistusviestiä rekisteröitymisestä si, tarkista roskapostikansiosi. Tämä erityisesti hotmail ja gmail sähköpostin käyttäjille.

Kirjoittaja Aihe: Raksaus ihmettelee Alde 3000 toimintaa  (Luettu 10003 kertaa)

*****
  • Kaikkien Kaveri
  • Aiheen aloittaja
  • Viimeksi paikalla:19.05.2026 kello on 12:18
  • asuntoautopaivakirjat.blogspot.com TJEU
Raksaus ihmettelee Alde 3000 toimintaa
« : 28.05.2021 kello on 08:54 »
Eli toisessa ketjussa sain vihiä, että minua on opastettu väärin ja olen tajunnut Alden toiminnan väärin. Ja tästä ehkä löytyy syy miksi Alde ei minulla toimi kaasulla kuten pitäisi. Omituisemmaksi tilanteen tosin tekee se ettei toimimattomuus ole ollut jatkuvaa.

Eli tässä jo toiseen ketjuun laittamani kuva uudestaan. Ja kuten näkyy tuo liekin kuvan yläpuolella oleva punainen valo palaa. Se syttyy hetken päästä, kun tuon kytkimen on laittanut päälle asentoon.



Kaasulämmitystä vasta harjoittelevana luulin, että tämä on indikaattori, että kaasulämmitin olisi päällä. Ja nopean testin mukaan, jossa tuo valo paloi ja laitoin kiertovesipumpun päälle ja tunnustelin Alden jälkeistä putkea vesi alkoi selkeästi lämmitä. Lapin matkalla myös ajettaessa patterit lämpisivät, vaikka lämmönvaihdin ei ollut päällä, eli ei ainakaan olisi pitänyt ottaa lämpöä moottorista, jos tuo ei sitä jotenkin ilman sitä päällä olevaa pumppua tee.

No mutta takaisintulomatkall a Lapista Oulussa yöpyessä huomasin, että lämmitin kuitenkin lakkaa lämmittämästä, eli ei se oikeasti ollut päällä. Käytännössä viileneminen alkoi hyvinkin pian sen jälkeen kun olimme pysähtyneet. Tällä viiikolla kävimme poikien fudisharjoituksissa ja ensialkuun patterit alkoivat lämmitä, mutta sitten taas sama lämpenemisen pysähtyminen ja viileneminen.

Käsitin oppaasta että viittaisi siihen, että ei saa kaasua. Mistähän voisi kiikasta, kun tosiaan lähtee selvästi lämpenemään. Kaasu tulee kuitenkin jääkaapille nyt ainakin koko ajan samoilla asetuksilla, eli jotain kaasua ainakin järjestelmään tulee.

Niin sen voisin sanoa, että minulla on autossa kaksi kaasupulloa ja niissä on jonkin sortin vaihtaja. Sen automaatiotasosta minulla ei ole tietoa, että pitääkö itse tehdä jotain. Tällä hetkellä kuitenkin taaempi kaasupullo on kiinni venttiilistä muistaakseni. Voiko tällä olla merkitystä? Varsinkin jos jääkaappi kuitenkin toimii? Vai voiko lämmitys jotenkin vaatia enemmän, jolloin jääkaappiin vielä riittäisi käytössä olevasta pullosta mutta jotenkin ei riitä syöttämään tarvittavaa määrää lämmittimelle?

Alde siis mallia 3000 compact muistaakseni.

*****
  • Kaikkien Kaveri
  • Viimeksi paikalla:tänään kello 16:01
  • RAV 4
Vs: Raksaus ihmettelee Alde 3000 toimintaa
« Vastaus #1 : 28.05.2021 kello on 09:10 »
Kyllähän siellä vaihtimessa moottorin jäähdytysvasi kiertää aina kun moottori käy! ei tarvii kun laittaa asuin puolen kv pumpun päälle. Sitä vaihtimen kiertovesipumppua käytetään vaan silloin kun lämmitetään moottoria aldella. Olet varmaan huomannut että aldella on myös oma kaasun sulku siellä auton sisällä jakotukissa? Myös termostaattikotelon päällä oleva liukukytkin pitää olla siellä oikealla. Ainakin minulla tuo punainen valo tarkottaa ettei kaasu ole syttynyt.

*****
  • LämmitinGuru
  • Aluevalvoja
  • Kalustoon kuuluva
  • Viimeksi paikalla:tänään kello 11:58
Vs: Raksaus ihmettelee Alde 3000 toimintaa
« Vastaus #2 : 28.05.2021 kello on 09:57 »
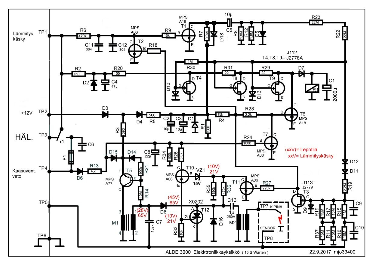
Jos otat elektroniikkayksikö n liittimen irti ta painekellon sinisen johdon niin veikkaan ettei valo syty eli lämmitin ei mene häiriötilaan. Tuon valon ohjaus tulee elektroniikkayksikö stä ( sytkäpoksi ) silloin kun liekkivahti ei tunnista liekkiä noin 7 sekunnin aikana. Todennäköisesti ei anna kipinää tai kärki liian isolla kärkivälillä, joka pitäisi olla 2,5-3,5mm. Jos lämmitin ensin käynnistyy ja sitten uudelleen käynnistyessä menee häiriölle on vika sytkäpoksissa tai kärjissä. Olethan huomioinut sen seikan, että lämmitin käynnistyy ja lämmin vesi kiertää putkistossa. Jossain kohtaa lämmitin saavuttaa säädetyn veden lämpötilan ja sammuu. Käynnistyy uudestaan kun vesi on jäähtynyt noin 10-15 astetta, mutta nyt ei käynnistykkään kun sytkäpoksi on myös lämmennyt ja vika tullut päälle. Sytkäpoksi on korjattavissa.



*****
  • LämmitinGuru
  • Aluevalvoja
  • Kalustoon kuuluva
  • Viimeksi paikalla:tänään kello 11:58
Vs: Raksaus ihmettelee Alde 3000 toimintaa
« Vastaus #3 : 28.05.2021 kello on 10:36 »
Epäilen, että vika on tuossa laitteessa. Vai selvisikö tämä ongelma? Tämä liittyy siihen aiempaan keskusteluun.



*****
  • Kaikkien Kaveri
  • Aiheen aloittaja
  • Viimeksi paikalla:19.05.2026 kello on 12:18
  • asuntoautopaivakirjat.blogspot.com TJEU
Vs: Raksaus ihmettelee Alde 3000 toimintaa
« Vastaus #4 : 28.05.2021 kello on 12:56 »
Ei selvinnyt tämäkään keissi vielä. Tätä en itse olisi tajunnut lainkaan edes epäillä. Luulin että tämä on lähinnä siis sulaketaulu, mutta tosiaan enpä näistä oikeasti mahdottomasti ymmärrä.

*****
  • LämmitinGuru
  • Aluevalvoja
  • Kalustoon kuuluva
  • Viimeksi paikalla:tänään kello 11:58
Vs: Raksaus ihmettelee Alde 3000 toimintaa
« Vastaus #5 : 28.05.2021 kello on 17:33 »
Ohjauspaneelin jännite lähtee todennäköisesti tosta poksista, esim. tuo ohut punainen johto keskellä.

*****
  • Kaikkien Kaveri
  • Aiheen aloittaja
  • Viimeksi paikalla:19.05.2026 kello on 12:18
  • asuntoautopaivakirjat.blogspot.com TJEU
Vs: Raksaus ihmettelee Alde 3000 toimintaa
« Vastaus #6 : 28.05.2021 kello on 21:54 »
Ehkäpä tämä Alde-ongelma oli nyt se kaikista perinteisin eli käyttäjävirhe. Taisin toisessa ketjussa jo kertoa että mielestäni minulle sanottiin kun ostin tämän auton, että tuo punainen valomerkitsee että toimii. Toisessa ketjussa sitten opastettiin että juuri päinvastoin.

Nyt kävin testailemassa ja ensimmäisen kerran tosiaan sain lämmittimen toimimaan niin että valo ei pala. Tässä olin tehnyt sellaisen vorheen, että jos valo ei syttynyt että luulin, että ALDE ei ollut onnistunut syttymään, joten sitten uusi naksautus pois pääktä ja uudestaan päälle ja voila valo syttyy. Mutta siis ilmeisesti onkin juuri päinvastoin eli tuo on tarkoittanut sitä, että se onkin mennyt ilmeisesti vikatilaan eikä ole toiminut. No tyhmä ehkä taas oppi jotain.

Tuo selitys että ajaessa omisi ottanut moottorista selittäisi, miksi kuutenkin on tosiaan lämminnyt ajaess toisaalta tämä herätti kysymyksen, että mikäli normaali kiertovesipumppu lakkaisi toimimasta, niin ajaisiko asian tuo lämmönvaihtimen käynnistäminen?

Kiitokset opastamisesta.

*****
  • Kalustoon kuuluva
  • Viimeksi paikalla:tänään kello 16:43
Vs: Raksaus ihmettelee Alde 3000 toimintaa
« Vastaus #7 : 28.05.2021 kello on 22:25 »
Onko tuon panelin toiminta sellainen (onko sulla manuaali), että
  • 1 tai 2 salamaa = lämmitin päällä valitulla energialla
  • Liekki = lämmitin kaasulla (priorisointi? jos sähkökin..)
  • kiertovesipumppu, OFF = lämmittää vain vettä, ON= patterit ja käyttövesi lämpiää
  • termostaatin liukuvipu = pumppu sammuu termarin mukaan (?) vai mitä tekee..

Eli vaihtimen kanssa riittää mitkä päällä? Pumppu, termari ja pitääkö kaasu tai sähkö valittuna vielä?

*****
  • LämmitinGuru
  • Aluevalvoja
  • Kalustoon kuuluva
  • Viimeksi paikalla:tänään kello 11:58
Vs: Raksaus ihmettelee Alde 3000 toimintaa
« Vastaus #8 : 28.05.2021 kello on 22:35 »
Mitä lukee sytkäpoksin kyljessä alimmalla rivillä?

*****
  • Kaikkien Kaveri
  • Aiheen aloittaja
  • Viimeksi paikalla:19.05.2026 kello on 12:18
  • asuntoautopaivakirjat.blogspot.com TJEU
Vs: Raksaus ihmettelee Alde 3000 toimintaa
« Vastaus #9 : 29.05.2021 kello on 00:36 »
Onko tuon panelin toiminta sellainen (onko sulla manuaali), että
  • 1 tai 2 salamaa = lämmitin päällä valitulla energialla
  • Liekki = lämmitin kaasulla (priorisointi? jos sähkökin..)
  • kiertovesipumppu, OFF = lämmittää vain vettä, ON= patterit ja käyttövesi lämpiää
  • termostaatin liukuvipu = pumppu sammuu termarin mukaan (?) vai mitä tekee..

Eli vaihtimen kanssa riittää mitkä päällä? Pumppu, termari ja pitääkö kaasu tai sähkö valittuna vielä?

1. Salamat, juuri näin.
2. On juurkin tuo kaasu. Priorisoinnista en tiedä.
3. Näin mielestäni pitäiai ainakin toimia.
4. Termostaatti mielestäni ei ole mitenkään hyvä. Ainakin kokemukseni mukaan lämpö on ainakin itselleni aina väärä. Usein ensin liian kylmä ja sitten herää siihen että on aivan liian kuuma. En tiedä onko ominaisuus, vai onko termarissa jotain vikaa. Itseasiassa toimintaperiaattees ta en tiedä luulin, että sammuttaa joko liekin tai sähköt, mutta tuo pumpun pyörittämisen katkaisemin olisi myös järkeenkäypä vaihtoehto. Pitääkin jossain vaiheessa kokeilla. Ohjeissa ei. Uistaakseni tästä ollut mitään.

Auton mukana tullu ohjekirja on hyvä, paitsi, että on saksaksi. Sain tilattua PDF version englanniksi valmistajalta. Josta tuosta lämmittemistäkin lueskelin, mutta oikeastaan oivallus tuli vasta tässä ketjussa kun mainittiin tuo mitä laite tekee vikatilassa.

Ihan varma en ole mikä on sytkäboksi? Onko se laitteen kyljessä oleva musta laatikko? Voin katsoa seuraavalla kerralla.

*****
  • LämmitinGuru
  • Aluevalvoja
  • Kalustoon kuuluva
  • Viimeksi paikalla:tänään kello 11:58
Vs: Raksaus ihmettelee Alde 3000 toimintaa
« Vastaus #10 : 29.05.2021 kello on 08:18 »

Ihan varma en ole mikä on sytkäboksi? Onko se laitteen kyljessä oleva musta laatikko? Voin katsoa seuraavalla kerralla.

On.

*****
  • Kaikkien Kaveri
  • Aiheen aloittaja
  • Viimeksi paikalla:19.05.2026 kello on 12:18
  • asuntoautopaivakirjat.blogspot.com TJEU
Vs: Raksaus ihmettelee Alde 3000 toimintaa
« Vastaus #11 : 21.08.2021 kello on 19:10 »
Jatketaan samasta otsikosta. Vanha kumiputki Aldessa pitäisi vaihtaa metallipuykien välistä. Tuntuu vaan kovasti tiukalta vaikka on otettu klemmari ympäriltä pois. Ihan kun ois liimattu. Onko jotain kikkaa millä kannattaisi lähtä liikkeelle? Saippuavesi varmaaan toimisi jos olisin asentamassa mutta mitenkäs pois otettaessa? Aikalailla tiukan tuntuinen.

*****
  • Kalustoon kuuluva
  • Viimeksi paikalla:17.05.2026 kello on 21:20
Vs: Raksaus ihmettelee Alde 3000 toimintaa
« Vastaus #12 : 21.08.2021 kello on 19:15 »
Muovi tai kumi? Kumi anta hiukan periksi ja kiertämällä lyhyesti kumpaankin suuntaan saattaa irrota, sitten vetää pois. Välissä voi olla kuivunutta glykolin jäämiä tai kalkkeumia.

*****
  • Kaikkien Kaveri
  • Aiheen aloittaja
  • Viimeksi paikalla:19.05.2026 kello on 12:18
  • asuntoautopaivakirjat.blogspot.com TJEU
Vs: Raksaus ihmettelee Alde 3000 toimintaa
« Vastaus #13 : 21.08.2021 kello on 19:39 »
Ensiksi kirjoitin muovi, mutt kumia siis tämä pätkä. Ja varmaankin juurikin noin. Tuntuu siltä että käsipelillä ei lähde ilman vipuvartta ja usein kun voimaa lisää lisääntyy riskit että hajoaa jotain jostain muualta. Siksi ajattelin saisiko jotain joka tuota liuottaisi ujutettua jotenkin?

  • Vieras
  • Vs: Raksaus ihmettelee Alde 3000 toimintaa
    « Vastaus #14 : 21.08.2021 kello on 19:44 »
    Usein auttaa jos saa pienen meisselin sinne letkun ja putken väliin ja sillä sievästi kiertää ympäri samalla kevyesti vääntäen sillä meisselillä letkua irti putkesta.

     

    anything