rekisteriseloste

Tiedote rekisteröitymisestä

Jos et ole saanut vahvistusviestiä rekisteröitymisestä si, tarkista roskapostikansiosi. Tämä erityisesti hotmail ja gmail sähköpostin käyttäjille.

Kirjoittaja Aihe: Truma boileri - miten avata poltimen tukkeentuneet reijät  (Luettu 4379 kertaa)

*****
  • Matkailija
  • Aiheen aloittaja
  • Viimeksi paikalla:26.05.2022 kello on 00:20
Hei kaikille ja kiitos hyvästä forumista!

Olen uusi matkailuauton käyttäjä ja siksi olen ahkerasti lukenut foorumianne. Auto on vanha ja olen joi muutamia toimimattomia laitteita korjannut, mutta Truma boilerin kohdalla hyvät neuvot olisivat tarpeen.
Tilanne oli tämä. Laitoin laitteen päälle, magneettiventtiili naksahti, kuulin sytyttimen äänet ja sitten magneettiventtiili sulkeutui ja syttyi punainen valo säätimeen. Joskus sain sen jopa jäämään päälle ja veden lämpimäksi, mutta koskaan ei käynnistynyt ensimmäisellä yrittämällä. Eli, jos termostaatti käynnistäisi, menisi vikatilaan.
Palstanne neuvoen avulla kävin läpi kaikki mahdolliset viat, mitä laitetta avaamatta voi käydä läpi. Epäilin liekkivahtia ja se edellytti laitteen avaamista. Tänään purin sen verran, että sain kuumavesisäiliön ylös ja pääsin näkemään, mitä polttimella tapahtuu. Jostain syystä siellä oli vettä vaikka kuumavesisäiliö on erinomaisessa kunnossa. Kokeilin sytyttää. Vain pieni osa ympyränmuotoisesta reikärivin alusta syttyi ja liekkivahti jäi sinne toiseen, liekittömään päähän. Kuivasin vedet pois ja puhdistin suurimmat pölyt ja roskat. Nyt liekki syttyy joka kerralla, päästä päähän ja jää palamaan, mutta en ole tyytyväinen, osa reijistä on tukossa enkä saanut niitä auki.

Kysymys: Minulla ei ole mitään käsitystä polttimen rakenteesta, mitä siellä sisällä on. Uskaltaisiko niitä tukossa olevia reikiä yrittää porata auki vai olisiko siihen jokin parempi keino? Mukana kuva liekistä sellaisena kuin se on nyt.

*****
  • Kaikkien kaveri Sr.
  • Viimeksi paikalla: 4.12.2025 kello on 15:06
Vs: Truma boileri - miten avata poltimen tukkeentuneet reijät
« Vastaus #1 : 27.11.2020 kello on 18:53 »
sellanen hammaslääkärin juurihoitotikku ois kova sana...reikiä ei kannata suurentaa poralla, ettei tule liekinheitintä...

*****
  • LämmitinGuru
  • Aluevalvoja
  • Kalustoon kuuluva
  • Viimeksi paikalla: 4.12.2025 kello on 11:57
Vs: Truma boileri - miten avata poltimen tukkeentuneet reijät
« Vastaus #2 : 27.11.2020 kello on 19:00 »
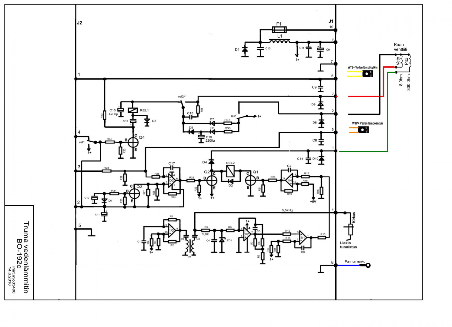
Hyvähän tuo liekki on. Koputa jollain pienellä vasaralla ja harjaa pienellä teräsharjalla ( Hammasharjan kokoinen ) Reikien päältä ja imutoi poly pois. Kytkentäkuva piirilevystä. Tosin et maininnut tyyppiä. Mikä näistä?


















*****
  • Matkailija
  • Aiheen aloittaja
  • Viimeksi paikalla:26.05.2022 kello on 00:20
Vs: Truma boileri - miten avata poltimen tukkeentuneet reijät
« Vastaus #3 : 27.11.2020 kello on 21:11 »
sellanen hammaslääkärin juurihoitotikku ois kova sana...reikiä ei kannata suurentaa poralla, ettei tule liekinheitintä...

Kiitos avusta, pitää yrittää huomenna. Aika kovalta vaikuttaa reikien täyte.

*****
  • Matkailija
  • Aiheen aloittaja
  • Viimeksi paikalla:26.05.2022 kello on 00:20
Vs: Truma boileri - miten avata poltimen tukkeentuneet reijät
« Vastaus #4 : 27.11.2020 kello on 21:23 »
Kiitos avusta, pitää yrittää huomenna. Aika kovalta vaikuttaa reikien täyte.
Kiitos vastauksestasi! Liekin ongelma on, että reikärivissä on kohtia, joissa alareikä on tukossa ja yläreikä lähes tukossa. Kun liekki syttyy, se joutuu hyppäämän näiden kohtien ohi (ennen pysähtyi ensimmäiseen tällaiseen). Haluaisin, että se etenee tasaisesti liekkivahdille. Kai pitää tehdä parhaani sinun ja tuon toisen saamani neuvon mukaan ja jos liekki mielestäsi on hyvä, pistää homma takaisin pakettiin.
Tarkoitin sillä, mitä on sisällä sitä, että mitä on tuon polttimen sisällä (reikien takana), vai onko mitään. Olen näkeväni siellä jotain metalliverkkoa. Lämmittimen tyyppi on Truma B10 ilman sähkövastusta.
Koko ”kaasumaailma” on minulle täysin tuntematon, mutta tässähän sitä oppii.
« Viimeksi muokattu: 27.11.2020 kello on 21:40 »

*****
  • LämmitinGuru
  • Aluevalvoja
  • Kalustoon kuuluva
  • Viimeksi paikalla: 4.12.2025 kello on 11:57
Vs: Truma boileri - miten avata poltimen tukkeentuneet reijät
« Vastaus #5 : 27.11.2020 kello on 21:38 »
Reikien alla pitää olla verkko ja sitä ei porata auki koska verkko vaurioituu ja syntyy ongelmia. Jos haluat puhdistaa reijät ilman harjaamista niin ota kipina ja liekki vahti kärki irti ja upota paloarina sitruunahappo liuokseen, tulee puhdasta varmasti.

*****
  • Matkailija
  • Aiheen aloittaja
  • Viimeksi paikalla:26.05.2022 kello on 00:20
Vs: Truma boileri - miten avata poltimen tukkeentuneet reijät
« Vastaus #6 : 27.11.2020 kello on 21:43 »
Ok, kiitos. Sattumalta on sitruunahappoa kotona. Pitää yrittää sitä ensimmäisenä. Mikä sen verkon tarkoitus on siellä reikien takana?

*****
  • LämmitinGuru
  • Aluevalvoja
  • Kalustoon kuuluva
  • Viimeksi paikalla: 4.12.2025 kello on 11:57
Vs: Truma boileri - miten avata poltimen tukkeentuneet reijät
« Vastaus #7 : 27.11.2020 kello on 21:52 »
Ok, kiitos. Sattumalta on sitruunahappoa kotona. Pitää yrittää sitä ensimmäisenä. Mikä sen verkon tarkoitus on siellä reikien takana?

Estää kaasun palamisen arinan sisällä.

*****
  • Kaikkien kaveri Sr.
  • Viimeksi paikalla:tänään kello 01:02
  • Kotkan poikii ilman siipii
Vs: Truma boileri - miten avata poltimen tukkeentuneet reijät
« Vastaus #8 : 27.11.2020 kello on 22:44 »
Näissä jutuissa kannattaa luottaa vain lämmitingurua, tuon toisen jutut kannattaa unohtaa.