rekisteriseloste

Tiedote rekisteröitymisestä

Jos et ole saanut vahvistusviestiä rekisteröitymisestä si, tarkista roskapostikansiosi. Tämä erityisesti hotmail ja gmail sähköpostin käyttäjille.

Kirjoittaja Aihe: Alde 3000 vikavalo ei toimi ja vikatila  (Luettu 3345 kertaa)

*****
  • Karavaanari
  • Aiheen aloittaja
  • Viimeksi paikalla:25.06.2021 kello on 08:41
  • solifer 89 540 dl primus 2470
Alde 3000 vikavalo ei toimi ja vikatila
« : 13.07.2020 kello on 17:01 »
Hei osaisiko joku sanoa mistä alkaa etsii vikaa tuomosessa alde 3000 järjestelmäs kun Punanen pannun vikavalo ei syty kun kaasuloppuu ja pannu ei käynnisty.
myös kaasun magneetti vent jää auki kun huomasin kaasun hajua vaunus kun pannu ei ollut syttynyt luultavasti kaasupullo loput jämät Hajustanu sisälle mutta kaasuhälytin ei kummiskaa hälyttäny.

Kaikki toimii muuten ok lämmitykses

*****
  • LämmitinGuru
  • Aluevalvoja
  • Kalustoon kuuluva
  • Viimeksi paikalla:tänään kello 11:58
Vs: Alde 3000 vikavalo ei toimi ja vikatila
« Vastaus #1 : 13.07.2020 kello on 21:05 »
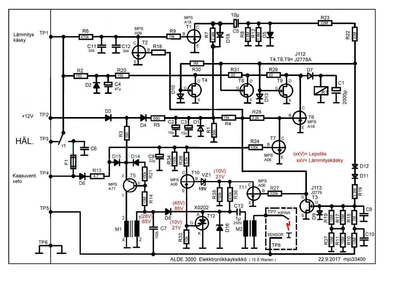
Mitä sytkäpoksin kyljessä lukee, Onko 1 S WARTEN vai 15S WARTEN? Kytkentäkuva jälkimmäisestä. Todennäköisesti releen kosketin jumiutunut.



*****
  • Karavaanari
  • Aiheen aloittaja
  • Viimeksi paikalla:25.06.2021 kello on 08:41
  • solifer 89 540 dl primus 2470
Vs: Alde 3000 vikavalo ei toimi ja vikatila
« Vastaus #2 : 13.07.2020 kello on 21:11 »
Tervehdys siskon vaunu tosiaan ja nyt tutkin sitä vika löyty oli johto poikki ja ennenkin liitetyt mikä menee 8 napaan pannu kylkeen ja toinen pää varoitus valolle , se ainaki alko toimii nyt
Kiitos vastauksesta

*****
  • Karavaanari
  • Aiheen aloittaja
  • Viimeksi paikalla:25.06.2021 kello on 08:41
  • solifer 89 540 dl primus 2470
Vs: Alde 3000 vikavalo ei toimi ja vikatila
« Vastaus #3 : 13.07.2020 kello on 21:13 »
Tutkin releen huomenna ja mallin ,varmistus kummiski ettei siel ole lisä vikoja .

*****
  • LämmitinGuru
  • Aluevalvoja
  • Kalustoon kuuluva
  • Viimeksi paikalla:tänään kello 11:58
Vs: Alde 3000 vikavalo ei toimi ja vikatila
« Vastaus #4 : 13.07.2020 kello on 21:19 »
Kun testaat, että jääkö kaasuventtiili päälle niin kaasupullo kiinni ja käynnistät pannun, pidä kädellä kiinni kaasuventtiilistä niin tunnet kun se vetää ja päästää. Jos jännite häviää venttiilin navoista, mutta kaasun hajua tulee niin kaasuventtiilin mäntä saattaa takellella. Kaasuventtiili kuvassa keskellä alhaalla. Kuvan teksti ei kuulu aiheeseen.



 

anything