rekisteriseloste
Tervetuloa,
Vieras
. Ole hyvä ja
kirjaudu
tai
rekisteröidy
.
Jäikö
aktivointi sähköposti
saamatta?
1 tunti
1 päivä
1 viikko
1 kuukausi
Ikuisesti
Tämä on julkinen tietokone :
Kirjautuaksesi anna tunnus, salasana ja istuntosi pituus
Etusivu
Ohjeet
Haku
Kalenteri
Viesti ylläpidolle
Linkkikirjasto
Chatti
Kirjaudu
Rekisteröidy
KaravaanariWiki
Portaali
Karavaanarin keskustelufoorumi
»
Tekniikkakeskustelut
»
Sähkölaitteet
»
12 voltin järjestelmä
(Valvoja: *****) »
Aihe:
Verteilerbox VB 06-1
Tiedote rekisteröitymisestä
Jos et ole saanut vahvistusviestiä rekisteröitymisestä
si, tarkista roskapostikansiosi. Tämä erityisesti hotmail ja gmail sähköpostin käyttäjille.
« edellinen
seuraava »
Etusivulle
Vastaa
Tulostusversio
Sivuja: [
1
]
Siirry alas
Kirjoittaja
Aihe: Verteilerbox VB 06-1 (Luettu 5203 kertaa)
*****
LämmitinGuru
Aluevalvoja
Kalustoon kuuluva
Aiheen aloittaja
Viimeksi paikalla: 4.12.2025 kello on 11:57
Verteilerbox VB 06-1
«
:
12.11.2019 kello on 09:21 »
Lainaus
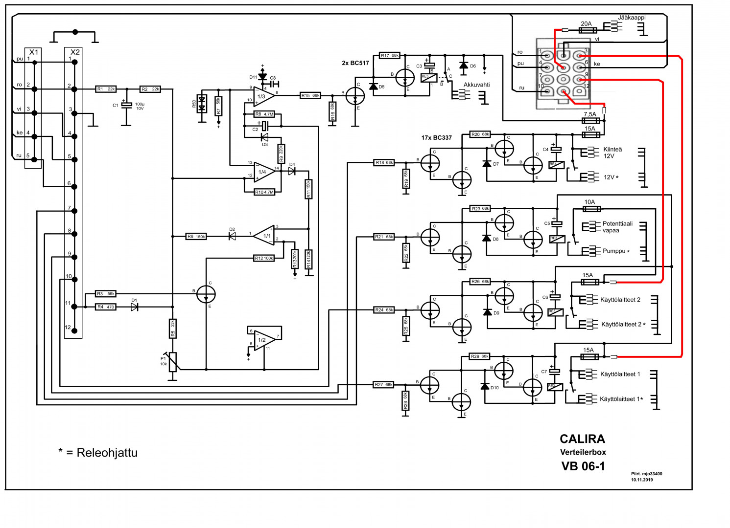
Tässä kyseisen poksin kytkentäkuvat. Sulakkeet ja vaaleat juovat näkyy läpi.
*****
LämmitinGuru
Aluevalvoja
Kalustoon kuuluva
Aiheen aloittaja
Viimeksi paikalla: 4.12.2025 kello on 11:57
Vs: Verteilerbox VB 06-1
«
Vastaus #1 :
13.11.2019 kello on 08:36 »
Lainaus
Vielä tämä kuva niin on tunnistettavissa.
Etusivulle
Vastaa
Tulostusversio
Sivuja: [
1
]
Siirry ylös
« edellinen
seuraava »
Karavaanarin keskustelufoorumi
»
Tekniikkakeskustelut
»
Sähkölaitteet
»
12 voltin järjestelmä
(Valvoja: *****) »
Aihe:
Verteilerbox VB 06-1