rekisteriseloste

Tiedote rekisteröitymisestä

Jos et ole saanut vahvistusviestiä rekisteröitymisestä si, tarkista roskapostikansiosi. Tämä erityisesti hotmail ja gmail sähköpostin käyttäjille.

Kirjoittaja Aihe: Cbc-sa3/v2  (Luettu 7056 kertaa)

  • Vieras
  • Cbc-sa3/v2
    « : 7.02.2019 kello on 21:05 »
    Tuossa tutkiskelin lmc matkailuauton hupiakun laturia. Ongelmana oli että laturi ei maasähköllä lataa. Auton käydessä jonkunlainen lataus jännite hupiakun muistaakseni tuli syksyllä kun mittailin.

    Laturin tyyppi siis tuo cbc sa3 v2.

    Aukaisin laturin kannen ja sisältä löytyi sitten piirirkortista mustunut kohta. Muuntajasta tuleva johto rapsahtikin sitten levystä nätisti irti.



    Mikäs eteen? Laatikko irti ja jotain muuta tilalle? Vai löytyykö näille korjaajaa tai varaosat?

    *****
    • Kalustoon kuuluva
    • Viimeksi paikalla:eilen kello 21:51
    • Autossa on pyörät
    Vs: Cbc-sa3/v2
    « Vastaus #1 : 8.02.2019 kello on 08:45 »
    Nimimerkki MJO33400 varmaankin tuon saa ehjäksi.

    *****
    • LämmitinGuru
    • Aluevalvoja
    • Kalustoon kuuluva
    • Viimeksi paikalla:17.03.2026 kello on 13:59
    Vs: Cbc-sa3/v2
    « Vastaus #2 : 8.02.2019 kello on 14:58 »
    Katso, mistä kohtaa toi sininen johto on irti. Abiko piirilevyllä on katkennut. Se on syy miksei lataa. Johto tulee muuntajalta. Kyllä sille paikka löytyy kun tarkkaan katsot.

    *****
    • Päivämatkailija
    • Viimeksi paikalla: 8.02.2019 kello on 15:06
    Vs: Cbc-sa3/v2
    « Vastaus #3 : 8.02.2019 kello on 15:06 »
    Juu, kävihän se mielessä. Näytti vaan kohta mistä irronnut mustuneen ja epäilyttää onko siellä saanut muutkin paikat kipeää. Pitää koittaa rassata piirilevy irti ja tinailla johto kokeeksi kiinni. Sittenpä tuo selviää mistä savu sitten nousee.  :D

    *****
    • LämmitinGuru
    • Aluevalvoja
    • Kalustoon kuuluva
    • Viimeksi paikalla:17.03.2026 kello on 13:59
    Vs: Cbc-sa3/v2
    « Vastaus #4 : 8.02.2019 kello on 15:07 »
    Juu, kävihän se mielessä. Näytti vaan kohta mistä irronnut mustuneen ja epäilyttää onko siellä saanut muutkin paikat kipeää. Pitää koittaa rassata piirilevy irti ja tinailla johto kokeeksi kiinni. Sittenpä tuo selviää mistä savu sitten nousee.  :D

    Liitos kuumenee kun on juotosmurtuma, siitä johtuu tummentuminen, tuskin muuta vikaa.


    « Viimeksi muokattu: 8.02.2019 kello on 16:05 »

    *****
    • Karavaanari
    • Viimeksi paikalla:11.08.2025 kello on 08:03
    Vs: Cbc-sa3/v2
    « Vastaus #5 : 24.04.2019 kello on 15:58 »
    Kuuluuko laturissa olevan releen vetää kun laturin kytkee akkuun? Ottaa silloin virtaa 0.2 A. Mikä rele tuo on?

    *****
    • Matkailija
    • Viimeksi paikalla:22.09.2019 kello on 09:56
    Vs: Cbc-sa3/v2
    « Vastaus #6 : 20.09.2019 kello on 09:44 »
    Hei. Aikaa on kulunut, mutta koetan kepillä jäätä.. Mikähän värikoodi tuossa R60 vastuksessa on. Omani on poksahtanut, ja kuvastasi en ihan saa selvää kun vastus on niin tumma. Entä paraneeko vaihtamalla, vai onko palamisen syy jossakin muualla, vai ikääntymisessä? Kiitokset etukäteen!

    *****
    • LämmitinGuru
    • Aluevalvoja
    • Kalustoon kuuluva
    • Viimeksi paikalla:17.03.2026 kello on 13:59
    Vs: Cbc-sa3/v2
    « Vastaus #7 : 20.09.2019 kello on 10:38 »
    Ota kuva kyseisestä kohdasta, varmistuu asia, että puhutaan samasta laturista.

    *****
    • LämmitinGuru
    • Aluevalvoja
    • Kalustoon kuuluva
    • Viimeksi paikalla:17.03.2026 kello on 13:59
    Vs: Cbc-sa3/v2
    « Vastaus #8 : 20.09.2019 kello on 11:22 »
    En löytänyt hyvää kuvaa, mutta vaikuttaa olevan 10 ohmia.

    *****
    • Matkailija
    • Viimeksi paikalla:22.09.2019 kello on 09:56
    Vs: Cbc-sa3/v2
    « Vastaus #9 : 20.09.2019 kello on 17:44 »
    Tässä kuva. Myös vasemmalla oleva harmaa on hiukan ottanut lämpöä
    .

    *****
    • LämmitinGuru
    • Aluevalvoja
    • Kalustoon kuuluva
    • Viimeksi paikalla:17.03.2026 kello on 13:59
    Vs: Cbc-sa3/v2
    « Vastaus #10 : 21.09.2019 kello on 10:38 »
    Lähetä yksityisviestillä minulle sähköpostiosoite niin lähetän kytkentäkuvan, jos siitä olisi jotain hyötyä. PDF-muodossa ei saa tänne laitettua.





    « Viimeksi muokattu: 21.09.2019 kello on 11:42 »

    *****
    • Saittisähläri
    • Kalustoon kuuluva
    • Viimeksi paikalla:17.03.2026 kello on 06:27
    • Epsoo
    Vs: Cbc-sa3/v2
    « Vastaus #11 : 21.09.2019 kello on 10:54 »
    PDF-muodossa ei saa tänne laitettua.

    Kyllä saa laitettua.

    *****
    • LämmitinGuru
    • Aluevalvoja
    • Kalustoon kuuluva
    • Viimeksi paikalla:17.03.2026 kello on 13:59
    Vs: Cbc-sa3/v2
    « Vastaus #12 : 21.09.2019 kello on 11:14 »
    Kyllä saa laitettua.

    Valitettavasti en osaa. Laitoin kuitenkin jonkunlaisen kuvan aiempaan vastaukseeni.

    *****
    • Kalustoon kuuluva
    • Viimeksi paikalla:eilen kello 21:51
    • Autossa on pyörät
    Vs: Cbc-sa3/v2
    « Vastaus #13 : 21.09.2019 kello on 15:56 »
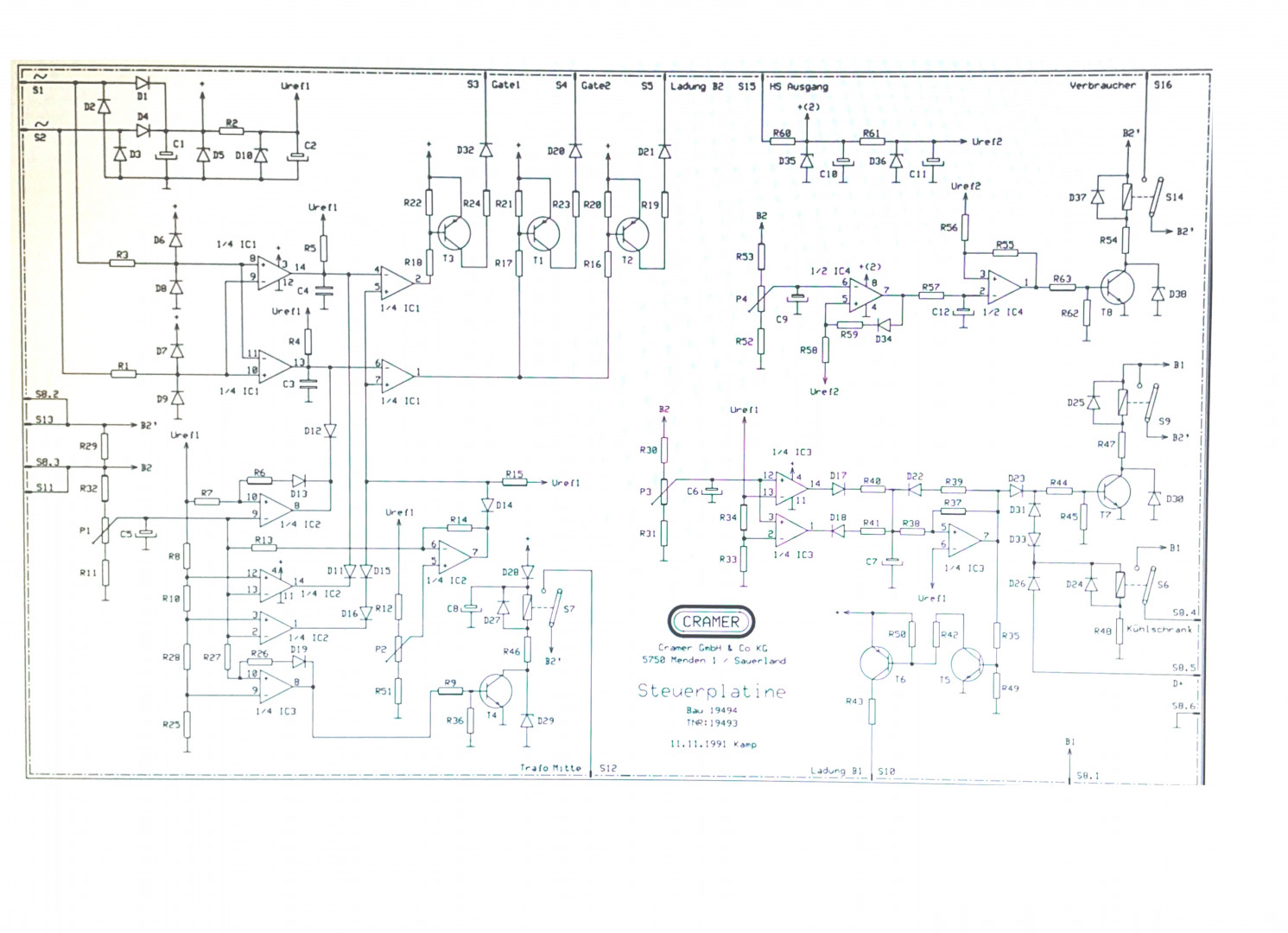
    Tässä se kytkis

    *****
    • LämmitinGuru
    • Aluevalvoja
    • Kalustoon kuuluva
    • Viimeksi paikalla:17.03.2026 kello on 13:59
    Vs: Cbc-sa3/v2
    « Vastaus #14 : 21.09.2019 kello on 18:23 »
    Kiitos K.E.V  ;)

     

    anything