Kirjoittaja
Aihe: Primus 2470 oikuttelee (Luettu 8165 kertaa)
« Vastaus #1 : 10.03.2014 kello on 19:54 »
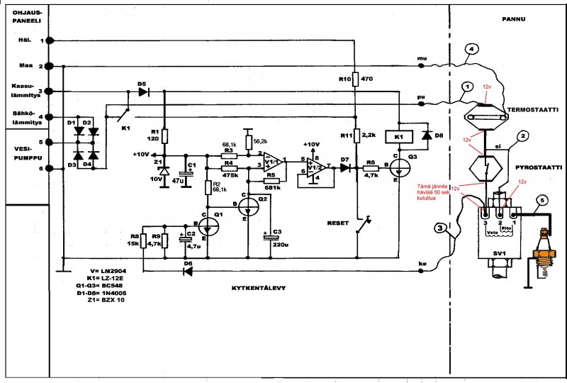
Heippa Oulusta,löytyskö täältä apuja Primusongelmaan,käynnistyksen jälkeen toimi ok noin 10 min,sitten syttyi vikavalo,uudestaan yrittäessä sai painella pitemmän aikaa,ennen kuin naksaus kuului ja pannu lähti joksikin aikaa päälle,ja taas vikavalo palamaan,sama homma vaikka kuittaa poksista,kaasua ei tule jos käynnistys ei onnistu.Pannu sammuu vaunun vielä ollessa kylmä.Akussa jännite 12.6v,syksyllä laitettu kipinäsytkä ja uusi pyrostaatti,mangneettiventtiilissäkö vika?,vaunu solifer 550 -89.
Ensinnäkin kun pannu sammui niin yrititkö heti uudelleen käynnistystä? Pitää odottaa pyrostaatin jäähtymistä. Jos vikavalo syttyy niin pyrostaatti ei katkaise keltaisen johdon jännitettä tarpeeksi ajoissa. Jos mittari niin mittaa mitä tapahtuu pyrostaatin keltaisessa johdossa kun pannu käy. Kun pannu sammui ja vikavalo syttyi, paloiko kaasunapin vihreä valo kuitenkin? Oletko sama kaveri joka soitti minulle äsken?
« Vastaus #2 : 10.03.2014 kello on 20:15 »
Hei,yritin käynnistää heti uudeelleen,aikansa kun paineli niin lähti lopulta vähäksi aikaa,myös vihreä jää palamaan kun pannu sammuu,käyn mittaamassa tuon pyrostaatin jännitteen,en ole kyllä soitellut sulle.T Reijo.
« Vastaus #3 : 11.03.2014 kello on 16:51 »
no niin,kävin rassaamassa pannua,oli vaikeuksia saada sitä ollenkaan päälle,mutta parikertaa lähti muutamaksi minuutiksi,mittari näytti keltaisessa johdossa 8.7-8.9v niin kauan kunnes meni vikatilaan,irrotin myös kokeeksi keltaisen pyrostaatista silloin kun pannu oli päällä,sama juttu,meni vikatilaan.Mystinen juttu,kun laitoin syksyllä kipinäsytytyksen ja koekäytin joitakin kertoja niin toimi hyvin,sitten talvella parikertaa kokeiltu,vikavalo syttynyt,mutta kuittaamalla ruvennut toimimaan,elikkä vika tavallaan pahentunut,vaikka vaunua ei ole käytetty.
« Vastaus #4 : 11.03.2014 kello on 17:44 »
no niin,kävin rassaamassa pannua,oli vaikeuksia saada sitä ollenkaan päälle,mutta parikertaa lähti muutamaksi minuutiksi,mittari näytti keltaisessa johdossa 8.7-8.9v niin kauan kunnes meni vikatilaan,irrotin myös kokeeksi keltaisen pyrostaatista silloin kun pannu oli päällä,sama juttu,meni vikatilaan.Mystinen juttu,kun laitoin syksyllä kipinäsytytyksen ja koekäytin joitakin kertoja niin toimi hyvin,sitten talvella parikertaa kokeiltu,vikavalo syttynyt,mutta kuittaamalla ruvennut toimimaan,elikkä vika tavallaan pahentunut,vaikka vaunua ei ole käytetty.
Mikä oli se aika kun meni vikatilaan keltaisen johdon irroituksen jälkeen?
« Vastaus #5 : 11.03.2014 kello on 17:58 »
oisko ollut noin 2-3 minuuttia.
« Vastaus #6 : 11.03.2014 kello on 18:03 »
oisko ollut noin 2-3 minuuttia.
Ja pannun kytkennät on varmasti oikein? Jos on niin vian täytyy olla poksissa, kuivat konkat 3 kpl, tai jotain muuta vikaa. Mittaamalla toi selviäisi, mutta minun mittarissa ei ole noin pitkiä johtoja.  
« Vastaus #7 : 11.03.2014 kello on 18:54 »
Jos laitan boxin sinulle postissa tutkittavaksi,onnistuuko?
« Vastaus #8 : 11.03.2014 kello on 18:57 »
Jos laitan boxin sinulle postissa tutkittavaksi,onnistuuko?
Kyllä onnistuu ja erittäin nopeasti.  Laita yv:tä.
« Vastaus #9 : 11.03.2014 kello on 18:58 »
no niin,kävin rassaamassa pannua,oli vaikeuksia saada sitä ollenkaan päälle,mutta parikertaa lähti muutamaksi minuutiksi,mittari näytti keltaisessa johdossa 8.7-8.9v niin kauan kunnes meni vikatilaan,irrotin myös kokeeksi keltaisen pyrostaatista silloin kun pannu oli päällä,sama juttu,meni vikatilaan.Mystinen juttu,kun laitoin syksyllä kipinäsytytyksen ja koekäytin joitakin kertoja niin toimi hyvin,sitten talvella parikertaa kokeiltu,vikavalo syttynyt,mutta kuittaamalla ruvennut toimimaan,elikkä vika tavallaan pahentunut,vaikka vaunua ei ole käytetty.
Alhaisella toimintajännitteell ä kyllä ollaan (8.7-8.9v) vetääkö edes magn.venttiiliä auki, missä jännite putoaa noin alas kun sanoit että akulla 12.6v vai onko akku sipissä.
« Vastaus #10 : 11.03.2014 kello on 19:05 »
Alhaisella toimintajännitteell ä kyllä ollaan (8.7-8.9v) vetääkö edes magn.venttiiliä auki, missä jännite putoaa noin alas kun sanoit että akulla 12.6v vai onko akku sipissä.
Kiinnitin samaan asiaan huomiota, mutta jos pannu käynnistyi ja keltainen johto irti niin ei voi mennä normaalisti vikatilaan.
« Vastaus #11 : 11.03.2014 kello on 19:10 »
Kiinnitin samaan asiaan huomiota, mutta jos pannu käynnistyi ja keltainen johto irti niin ei voi mennä normaalisti vikatilaan.
Eikö edes silloin jos mag.venttiililtä häviää veto
« Vastaus #12 : 11.03.2014 kello on 19:29 »
Eikö edes silloin jos mag.venttiililtä häviää veto
Nyt en ymmärtänyt.  Jos magneettiventtiilin veto häviää niin silloin ei keltaisessa johdossa ole jännitettä ellei käämi ole poikki venttiililtä. Mutta käynnistyikö pannu vai kuuluiko vaan venttiilin ääni?
« Vastaus #13 : 11.03.2014 kello on 19:36 »
Siis jos pito katkeaa sen takia että on niin vähän virtaa ?? Nii tai sitten ei edes ole käynnistynytkään
« Vastaus #14 : 11.03.2014 kello on 19:42 »
Kyllä pannu on ollut päällä niinkuin olen kertonut.
|