rekisteriseloste

Tiedote rekisteröitymisestä

Jos et ole saanut vahvistusviestiä rekisteröitymisestä si, tarkista roskapostikansiosi. Tämä erityisesti hotmail ja gmail sähköpostin käyttäjille.

Kirjoittaja Aihe: Primus 2470 häiriövalo syttyy  (Luettu 5144 kertaa)

*****
  • Matkailija
  • Aiheen aloittaja
  • Viimeksi paikalla:17.10.2014 kello on 17:59
Primus 2470 häiriövalo syttyy
« : 3.02.2014 kello on 07:50 »
Primus 2470 oli päällä  2 vrk yhtämittaa, sitten vaan syttyi ohjauspanelissa punainen-häiriövalo.
Pannun kyljestä oli kuitattava painike lauennut. Kuittauksen jäljeen pannu pelitti 1-10s . Kunnes ei käynnistynyt enää lainkaan. Jäähdyttyään toimi taas muutaman minuutin kunnes alkoi taas sammuilemaan. Alkeellisissa olosuhteissa  tein nopeita mittauksia: vesitermostaatin ja pyrostaatin väliltä katosi jännite. Yhdistin v-termostaatin liittimet, ei apua.
Onko "ajastinboxi" kenties ottanut siipeensä?

*****
  • Kalustoon kuuluva
  • Viimeksi paikalla:tänään kello 10:01
  • Autossa on pyörät
Vs: Primus 2470 häiriövalo syttyy
« Vastaus #1 : 3.02.2014 kello on 07:52 »
Kiertovesipumppu rikki, vesi ei kierrä ylikuumenemispaukku laukeaa.

*****
  • Matkailija
  • Aiheen aloittaja
  • Viimeksi paikalla:17.10.2014 kello on 17:59
Vs: Primus 2470 häiriövalo syttyy
« Vastaus #2 : 3.02.2014 kello on 08:04 »
Pumppu toimii ja vesi kiertää

*****
  • LämmitinGuru
  • Aluevalvoja
  • Kalustoon kuuluva
  • Viimeksi paikalla: 4.12.2025 kello on 11:57
Vs: Primus 2470 häiriövalo syttyy
« Vastaus #3 : 3.02.2014 kello on 09:01 »
Primus 2470 oli päällä  2 vrk yhtämittaa, sitten vaan syttyi ohjauspanelissa punainen-häiriövalo.
Pannun kyljestä oli kuitattava painike lauennut. Kuittauksen jäljeen pannu pelitti 1-10s . Kunnes ei käynnistynyt enää lainkaan. Jäähdyttyään toimi taas muutaman minuutin kunnes alkoi taas sammuilemaan. Alkeellisissa olosuhteissa  tein nopeita mittauksia: vesitermostaatin ja pyrostaatin väliltä katosi jännite. Yhdistin v-termostaatin liittimet, ei apua.
Onko "ajastinboxi" kenties ottanut siipeensä?

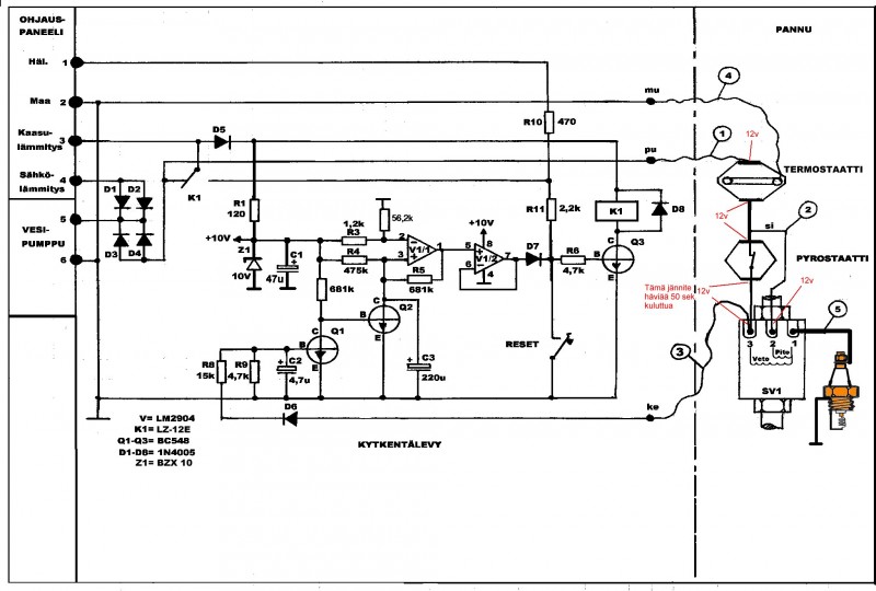
Hieman epäselvä selvitys. Mistä johdosta jännite hävisi? Oliko pyrostaatin keltaisesta? Jos näin niin pyrostaatti viallinen. Jos vesitermostaatti katkoo jännitettä niin ei mene häiriölle.
Syttyikö pannu varmasti kuitauksen jälkeen? Jos syttyi niin pitokäämi kv:ssä voi olla poikki. Pyrostaattivikaa veikkaan.

*****
  • Matkailija
  • Aiheen aloittaja
  • Viimeksi paikalla:17.10.2014 kello on 17:59
Vs: Primus 2470 häiriövalo syttyy
« Vastaus #4 : 3.02.2014 kello on 09:19 »
Mielestäni mittasin heti termostaatin jälkeen, ennen pyrostaattia ( sininen johto ).  Kylmänä pannu tosiaan pelitti muutamia minuutteja mutta kun alkoi temppuilemaan niin käynti lyheni ja kuitattava kytkin lauksesi joka kerta, kunnes vika tuli heti päälle kun yritti käynnistää.

*****
  • LämmitinGuru
  • Aluevalvoja
  • Kalustoon kuuluva
  • Viimeksi paikalla: 4.12.2025 kello on 11:57
Vs: Primus 2470 häiriövalo syttyy
« Vastaus #5 : 3.02.2014 kello on 09:22 »
Mielestäni mittasin heti termostaatin jälkeen, ennen pyrostaattia ( sininen johto ).  Kylmänä pannu tosiaan pelitti muutamia minuutteja mutta kun alkoi temppuilemaan niin käynti lyheni ja kuitattava kytkin lauksesi joka kerta, kunnes vika tuli heti päälle kun yritti käynnistää.

Eli pyrostaatti ei katkaise jännitettä keltaisesta johdosta tai poksin konkat kuivat.





Kytkentäkuva vaihdettu oikeaan.
« Viimeksi muokattu: 6.02.2014 kello on 09:42 »

*****
  • Matkailija
  • Aiheen aloittaja
  • Viimeksi paikalla:17.10.2014 kello on 17:59
Vs: Primus 2470 häiriövalo syttyy
« Vastaus #6 : 3.02.2014 kello on 09:29 »
Tässä samalla boxin takakantta avatessani koin yllätyksen, vettähän sieltä tulla lorahti pöydälle  :(

*****
  • LämmitinGuru
  • Aluevalvoja
  • Kalustoon kuuluva
  • Viimeksi paikalla: 4.12.2025 kello on 11:57
Vs: Primus 2470 häiriövalo syttyy
« Vastaus #7 : 3.02.2014 kello on 10:06 »
Tässä samalla boxin takakantta avatessani koin yllätyksen, vettähän sieltä tulla lorahti pöydälle  :(

Sitten kun kasaat poksin niin älä laita mitään massaa saumaan ja poista se vanhakin niin ei jää vedet sisään.
« Viimeksi muokattu: 6.02.2014 kello on 09:42 »