rekisteriseloste
Tervetuloa,
Vieras
. Ole hyvä ja
kirjaudu
tai
rekisteröidy
.
Jäikö
aktivointi sähköposti
saamatta?
1 tunti
1 päivä
1 viikko
1 kuukausi
Ikuisesti
Tämä on julkinen tietokone :
Kirjautuaksesi anna tunnus, salasana ja istuntosi pituus
Etusivu
Ohjeet
Haku
Kalenteri
Viesti ylläpidolle
Linkkikirjasto
Chatti
Kirjaudu
Rekisteröidy
KaravaanariWiki
Portaali
Karavaanarin keskustelufoorumi
»
Tekniikkakeskustelut
»
Lämmitys ja ilmastointi
»
Alde
(Valvoja: *****) »
Aihe:
Alde compact 3000
Tiedote rekisteröitymisestä
Jos et ole saanut vahvistusviestiä rekisteröitymisestä
si, tarkista roskapostikansiosi. Tämä erityisesti hotmail ja gmail sähköpostin käyttäjille.
« edellinen
seuraava »
Etusivulle
Vastaa
Tulostusversio
Sivuja:
[Edelliselle sivulle]
1
[
2
]
Siirry alas
Kirjoittaja
Aihe: Alde compact 3000 (Luettu 7153 kertaa)
*****
Matkailija
Aiheen aloittaja
Viimeksi paikalla:17.10.2023 kello on 22:08
Vs: Alde compact 3000
«
Vastaus #15 :
15.05.2022 kello on 09:08 »
Lainaus
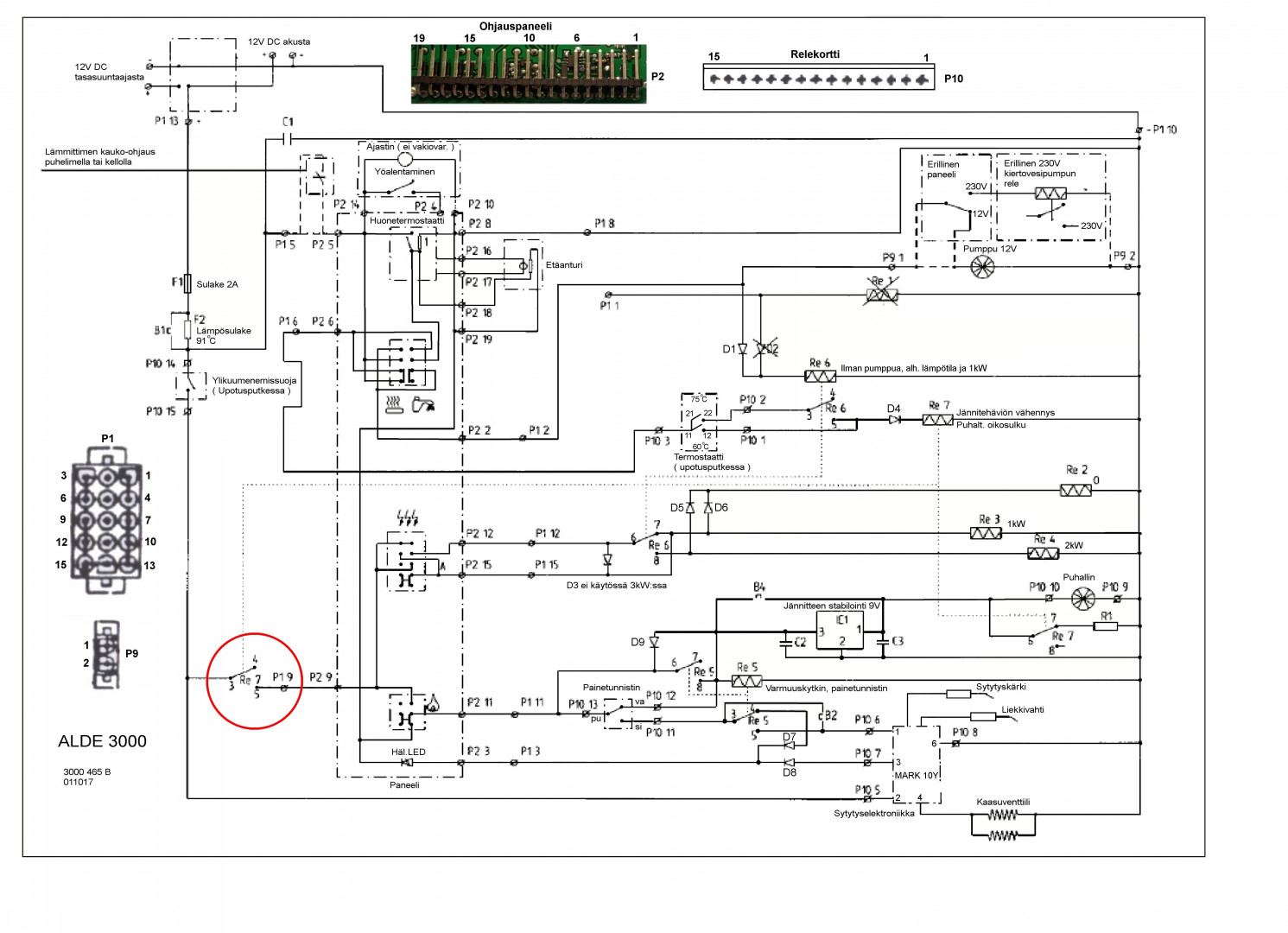
Sain juuri uuden relekortin. Voiko joku rikkoa sen?
*****
LämmitinGuru
Aluevalvoja
Kalustoon kuuluva
Viimeksi paikalla:17.03.2026 kello on 13:59
Vs: Alde compact 3000
«
Vastaus #16 :
15.05.2022 kello on 09:13 »
Lainaus
Ei voi.
*****
Matkailija
Aiheen aloittaja
Viimeksi paikalla:17.10.2023 kello on 22:08
Vs: Alde compact 3000
«
Vastaus #17 :
15.05.2022 kello on 09:22 »
Lainaus
On kyllä mystinen. Kannattaisiko kokeilla sytkäboksia uusia?
*****
LämmitinGuru
Aluevalvoja
Kalustoon kuuluva
Viimeksi paikalla:17.03.2026 kello on 13:59
Vs: Alde compact 3000
«
Vastaus #18 :
15.05.2022 kello on 09:24 »
Lainaus
Sytkäpoksi ei vaikuta sähkölämmitykseen. RE7 vaikuttaa molempiin. Onko ylikuumenemissuoja lauennut?
*****
Matkailija
Aiheen aloittaja
Viimeksi paikalla:17.10.2023 kello on 22:08
Vs: Alde compact 3000
«
Vastaus #19 :
15.05.2022 kello on 09:36 »
Lainaus
Ei ainakaan naksahda kun sitä painaa
*****
LämmitinGuru
Aluevalvoja
Kalustoon kuuluva
Viimeksi paikalla:17.03.2026 kello on 13:59
Vs: Alde compact 3000
«
Vastaus #20 :
15.05.2022 kello on 10:01 »
Lainaus
Lainaus käyttäjältä: ***** Rorooroo78 - 15.05.2022 kello on 09:36
Ei ainakaan naksahda kun sitä painaa
Mittaa tuleeko jännite molempiin punaisiin. Käännä testin ajaksi lämmönsäädin täysille.
*****
Matkailija
Aiheen aloittaja
Viimeksi paikalla:17.10.2023 kello on 22:08
Vs: Alde compact 3000
«
Vastaus #21 :
15.05.2022 kello on 11:17 »
Lainaus
Tuli molempiin n.13v
*****
LämmitinGuru
Aluevalvoja
Kalustoon kuuluva
Viimeksi paikalla:17.03.2026 kello on 13:59
Vs: Alde compact 3000
«
Vastaus #22 :
15.05.2022 kello on 16:52 »
Lainaus
Sitten vaan releen kimppuun.
Etusivulle
Vastaa
Tulostusversio
Sivuja:
[Edelliselle sivulle]
1
[
2
]
Siirry ylös
« edellinen
seuraava »
Karavaanarin keskustelufoorumi
»
Tekniikkakeskustelut
»
Lämmitys ja ilmastointi
»
Alde
(Valvoja: *****) »
Aihe:
Alde compact 3000