rekisteriseloste

Tiedote rekisteröitymisestä

Jos et ole saanut vahvistusviestiä rekisteröitymisestä si, tarkista roskapostikansiosi. Tämä erityisesti hotmail ja gmail sähköpostin käyttäjille.

Kirjoittaja Aihe: Hupiakku ei lataudu  (Luettu 9958 kertaa)

*****
  • LämmitinGuru
  • Aluevalvoja
  • Kalustoon kuuluva
  • Viimeksi paikalla: 4.12.2025 kello on 11:57
Vs: Hupiakku ei lataudu
« Vastaus #15 : 25.04.2018 kello on 11:19 »
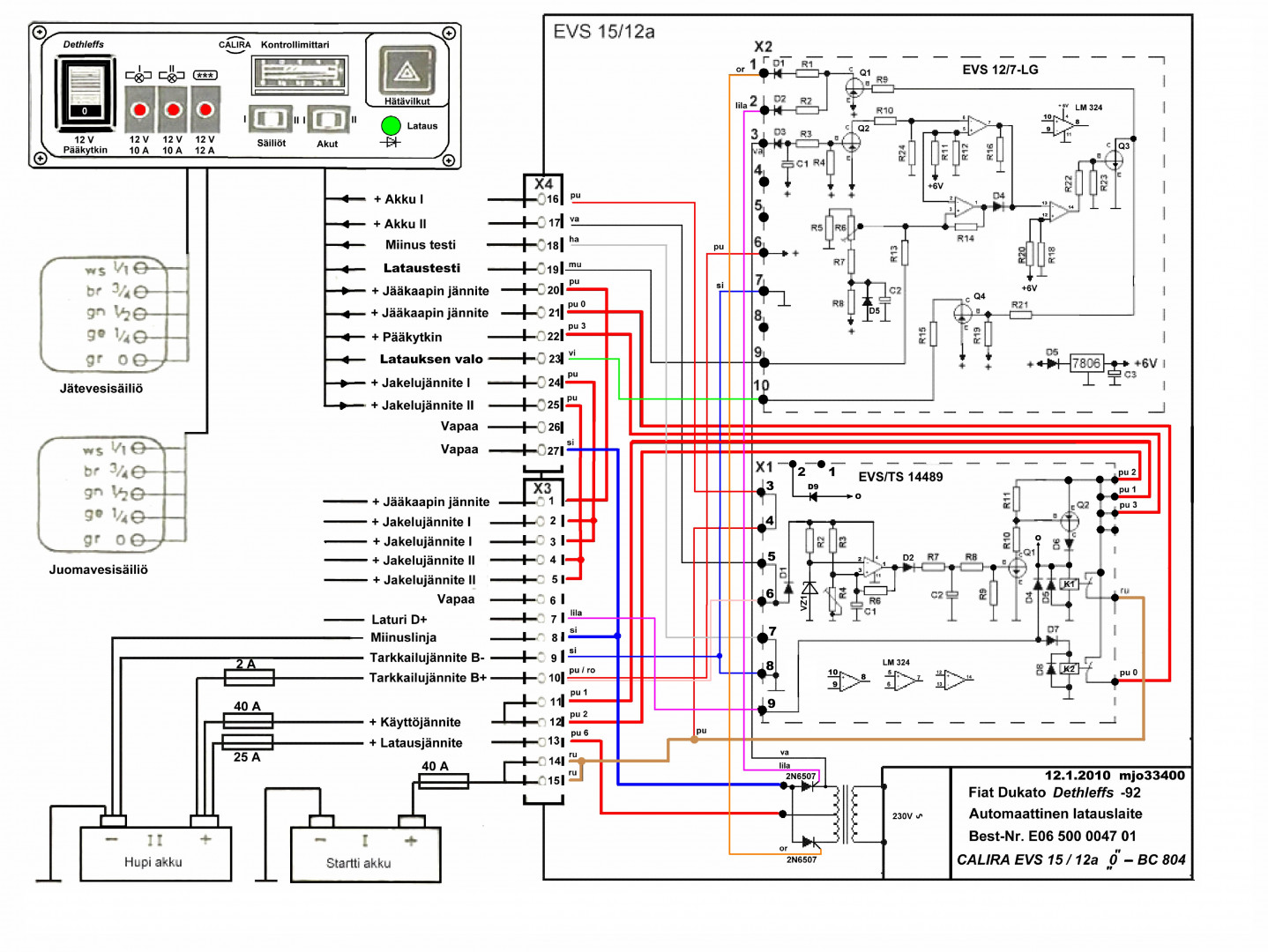
Sitten se on tämä kytkentäkuva. Piirilevyssä ja lauautissa on liitinnumerointi eroja, mutta kytkentä on sama.





« Viimeksi muokattu: 25.04.2018 kello on 11:40 »

*****
  • Karavaanari
  • Aiheen aloittaja
  • Viimeksi paikalla:29.06.2025 kello on 10:22
Vs: Hupiakku ei lataudu
« Vastaus #16 : 25.04.2018 kello on 12:24 »
Nyt toimii,, vika oli releessä.  Thumb Mjo ku linkitit sen saksan kielisen sivuston, siellä oli tuon kytkentä ohje calira esp 19/12 saksan kielellä. Kiitos vielä kerran ohjeista.  Thumb

*****
  • LämmitinGuru
  • Aluevalvoja
  • Kalustoon kuuluva
  • Viimeksi paikalla: 4.12.2025 kello on 11:57
Vs: Hupiakku ei lataudu
« Vastaus #17 : 25.04.2018 kello on 15:10 »
Nyt toimii,, vika oli releessä.  Thumb Mjo ku linkitit sen saksan kielisen sivuston, siellä oli tuon kytkentä ohje calira esp 19/12 saksan kielellä. Kiitos vielä kerran ohjeista.  Thumb

Sitä vartenhan sen linkitin. Kytkentäkuvia ei noista löydy muuta kuin itse piirtämiä.