rekisteriseloste

Tiedote rekisteröitymisestä

Jos et ole saanut vahvistusviestiä rekisteröitymisestä si, tarkista roskapostikansiosi. Tämä erityisesti hotmail ja gmail sähköpostin käyttäjille.

Kirjoittaja Aihe: Trumatic ultra heat termostaatin sijanti komeron seinässä  (Luettu 14592 kertaa)

*****
  • Matkailija
  • Aiheen aloittaja
  • Viimeksi paikalla: 3.06.2019 kello on 20:28
Vs: Trumatic ultra heat termostaatin sijanti komeron seinässä
« Vastaus #15 : 2.04.2018 kello on 21:09 »
Tarkoitatteko tälläistä sensoria. Tuota vain ihmettelen kun tosta ei lähde mitään anturin johtoa vai puhuuko nyt toiset eri lisätermostaateista .

*****
  • Matkailija
  • Viimeksi paikalla:18.04.2024 kello on 10:06
Vs: Trumatic ultra heat termostaatin sijanti komeron seinässä
« Vastaus #16 : 2.04.2018 kello on 21:19 »
Juuri tämä, tuntoelin kiinni tuolla klipsulla kaasun tuntoelimeen.

*****
  • Matkailija
  • Aiheen aloittaja
  • Viimeksi paikalla: 3.06.2019 kello on 20:28
Vs: Trumatic ultra heat termostaatin sijanti komeron seinässä
« Vastaus #17 : 2.04.2018 kello on 21:23 »
Ja sitten löytyy tällainen täältä, tämä taitaa olla extra huonetermostaatti, ja tämäkö ohittaa tuon alkuperäisen kaapin seinässä olevan
mutta kumminkin säätö tapahtuu siitä alkuperäisestä. Perskules tässähän alkaa pääsemään etiäpäin tuon ongelman kanssa no eihän se ole vaivainnut kuin nyt 6 vuotta että taitaa olla aikakin saada se pois päiväjärjestyksestä . ;)

*****
  • Matkailija
  • Aiheen aloittaja
  • Viimeksi paikalla: 3.06.2019 kello on 20:28
Vs: Trumatic ultra heat termostaatin sijanti komeron seinässä
« Vastaus #18 : 2.04.2018 kello on 21:25 »
Juuri tämä, tuntoelin kiinni tuolla klipsulla kaasun tuntoelimeen.
No miten tuo vaikuttaa tuohon ongelmaan ja tapahtuuko säätö kumminkin siitä alkuperäisestä säätimestä.

*****
  • Kaikkien kaveri Sr.
  • Viimeksi paikalla:tänään kello 15:20
  • Fiat Carado T448 2.3 130 -13
Vs: Trumatic ultra heat termostaatin sijanti komeron seinässä
« Vastaus #19 : 2.04.2018 kello on 21:42 »
Mulla c6002:ssa tämmöinen, kotikuteisesti asennettu. En tiedä onko tuossa samanlainen:
Siis pelkkä anturi, kun plugin laittaa kiinni säätimen yhteydessä oleva anturi poistuu käytöstä.


*****
  • Matkailija
  • Aiheen aloittaja
  • Viimeksi paikalla: 3.06.2019 kello on 20:28
Vs: Trumatic ultra heat termostaatin sijanti komeron seinässä
« Vastaus #20 : 2.04.2018 kello on 21:47 »
Mulla c6002:ssa tämmöinen, kotikuteisesti asennettu. En tiedä onko tuossa samanlainen:
Siis pelkkä anturi, kun plugin laittaa kiinni säätimen yhteydessä oleva anturi poistuu käytöstä.
(Kuva piiloitettu, klikkaa tätä niin näet kuvan.)
Joo minulle ei tuosta Caravanstoren teksteistä ilmennyt mistään että käykö tuo anturi tuohon Truma S3002  :(
Niitä oli vain kaksi toinen oli FCC ja toinen FCC2

*****
  • Matkailija
  • Viimeksi paikalla:18.04.2024 kello on 10:06
Vs: Trumatic ultra heat termostaatin sijanti komeron seinässä
« Vastaus #21 : 2.04.2018 kello on 22:09 »
Tarkoitatteko tälläistä sensoria. Tuota vain ihmettelen kun tosta ei lähde mitään anturin johtoa vai puhuuko nyt toiset eri lisätermostaateista .
Tätä tuotetta tarkoitan, tuli yksi viesti ennen vastaustani. Klipsussa on uusi termostaatti, kiinnitetään kaasun tuntoelimeen, lattian rajassa, plugi kiinni elektronikkapoksiin, plugin reikä löytyy pellin takaa, säädetään alkuperäisellä säätimellä.

*****
  • Matkailija
  • Aiheen aloittaja
  • Viimeksi paikalla: 3.06.2019 kello on 20:28
Vs: Trumatic ultra heat termostaatin sijanti komeron seinässä
« Vastaus #22 : 2.04.2018 kello on 22:20 »
Tätä tuotetta tarkoitan, tuli yksi viesti ennen vastaustani. Klipsussa on uusi termostaatti, kiinnitetään kaasun tuntoelimeen, lattian rajassa, plugi kiinni elektronikkapoksiin, plugin reikä löytyy pellin takaa, säädetään alkuperäisellä säätimellä.
Kiitoksia tuon asennus on huomattavasti helpompaa kuin tuon huone lisätermostaatin ei tarvitse vetää johtoja eikä porailla reikiä
vaunun rakenteisiin. Thumb

*****
  • Kalustoon kuuluva
  • Viimeksi paikalla: 8.08.2025 kello on 20:21
Vs: Trumatic ultra heat termostaatin sijanti komeron seinässä
« Vastaus #23 : 2.04.2018 kello on 23:33 »
Kiitoksia tuon asennus on huomattavasti helpompaa kuin tuon huone lisätermostaatin ei tarvitse vetää johtoja eikä porailla reikiä
vaunun rakenteisiin. Thumb

Jos tuon upotettavan nappitermostaatin saa järkevään paikkaan ja se käy lämmittimeesi itse asentaisin sellaisen.  Toisaalta en täysin ymmärtänyt mihin tuo toinen sijoitetaan.

*****
  • LämmitinGuru
  • Aluevalvoja
  • Kalustoon kuuluva
  • Viimeksi paikalla: 4.12.2025 kello on 11:57
Vs: Trumatic ultra heat termostaatin sijanti komeron seinässä
« Vastaus #24 : 3.04.2018 kello on 09:01 »
Jos tuon upotettavan nappitermostaatin saa järkevään paikkaan ja se käy lämmittimeesi itse asentaisin sellaisen.  Toisaalta en täysin ymmärtänyt mihin tuo toinen sijoitetaan.

Näin se asennetaan.



*****
  • Kalustoon kuuluva
  • Viimeksi paikalla:tänään kello 13:34
Vs: Trumatic ultra heat termostaatin sijanti komeron seinässä
« Vastaus #25 : 3.04.2018 kello on 11:32 »
Näin se asennetaan.
(Kuva piiloitettu, klikkaa tätä niin näet kuvan.)

Eli se haistelee lämmittimelle palaavaa, 'kylmää' ilmaa, lattian tasosta.
Se toinen malli taas mittaa ylempää, varsinaista kulkimen lämpötilaa.

*****
  • Matkailija
  • Aiheen aloittaja
  • Viimeksi paikalla: 3.06.2019 kello on 20:28
Vs: Trumatic ultra heat termostaatin sijanti komeron seinässä
« Vastaus #26 : 3.04.2018 kello on 20:39 »
no nyt on tilattu tuo extra huonetermostaatti ja katotaan onko siitä mitään apua toivottavasti on. Seuraavaaksi  täytyy vain
ruveta testaamaan sopivaa paikkaa sille ennen lopullista kiinnitystä ja johtojen piilottelua.
Ja jos tuo ei auta niin vaunun vaihto on sitten seuraava projekti. ::)

*****
  • Kaikkien Kaveri
  • Viimeksi paikalla: 3.12.2025 kello on 22:04
    • Matkailuvinkkejä
Vs: Trumatic ultra heat termostaatin sijanti komeron seinässä
« Vastaus #27 : 4.04.2018 kello on 11:57 »
Autoissa tuo termostaatti on usein ulko-oven yläpuolella.
En ota kantaa onko se järkevä paikka.

*****
  • Matkailija
  • Aiheen aloittaja
  • Viimeksi paikalla: 3.06.2019 kello on 20:28
Vs: Trumatic ultra heat termostaatin sijanti komeron seinässä
« Vastaus #28 : 14.04.2018 kello on 13:31 »
Nonniin nyt on lisätermostaatti asennettu tyyppi FFC2 (no hiukan hakee vielä paikkaansa) mutta toimii ja nyt pitää sen +22 säätimen asennossa 7 elikkä pelivara parani huomattavasti ja säästyi vaunun vaihdolta, olihan se hiukan halvempi ratkaisu tuo termostaatti
800kr kuin vaihtaa vaunu. ;)

*****
  • LämmitinGuru
  • Aluevalvoja
  • Kalustoon kuuluva
  • Viimeksi paikalla: 4.12.2025 kello on 11:57
Vs: Trumatic ultra heat termostaatin sijanti komeron seinässä
« Vastaus #29 : 19.04.2018 kello on 09:46 »
Nonniin nyt on lisätermostaatti asennettu tyyppi FFC2 (no hiukan hakee vielä paikkaansa) mutta toimii ja nyt pitää sen +22 säätimen asennossa 7 elikkä pelivara parani huomattavasti ja säästyi vaunun vaihdolta, olihan se hiukan halvempi ratkaisu tuo termostaatti
800kr kuin vaihtaa vaunu. ;)

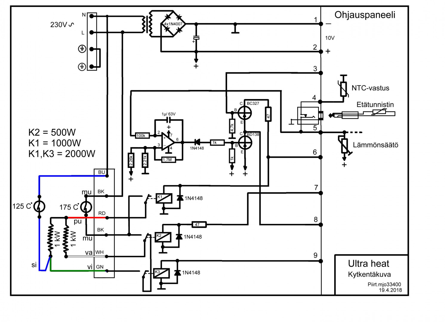
Viitsitkö mitata etäanturin ohmit noin 25 asteen lämpötilassa? Tässä kytkentäkuvat Ultra heatista.











« Viimeksi muokattu: 19.04.2018 kello on 12:07 »