rekisteriseloste

Tiedote rekisteröitymisestä

Jos et ole saanut vahvistusviestiä rekisteröitymisestä si, tarkista roskapostikansiosi. Tämä erityisesti hotmail ja gmail sähköpostin käyttäjille.

Kirjoittaja Aihe: Primus 2470 piirilevyn palanut komponentti, mikä?  (Luettu 4424 kertaa)

*****
  • Päivämatkailija
  • Aiheen aloittaja
  • Viimeksi paikalla: 4.07.2023 kello on 14:24
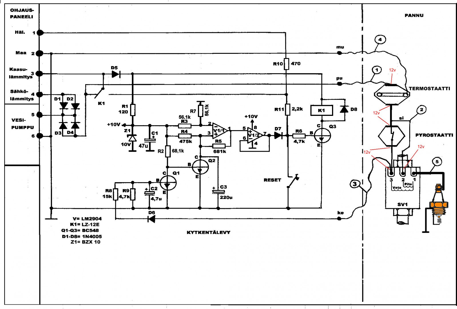
Primus 2470 piirilevyltä on palanut komponentti. Osaisitteko kertoa mikä on osan tyyppi? Bonusta olisi linkki suoraan Partco tms tuotteeseen.

*****
  • Karavaanari
  • Viimeksi paikalla:23.08.2025 kello on 19:34
Vs: Primus 2470 piirilevyn palanut komponentti, mikä?
« Vastaus #1 : 2.05.2018 kello on 00:10 »
Diodi, siinä näkyy olevan tasasuuntaus-silta tehty 4:llä erillisellä diodilla, varmaan joku 1N4001 tai 1N4002 tai vieläkin suurempi. 1N4001 on 50v 2 on 100v 3 on 200v jne. Virran kesto kaikissa taitaa olla 1A. Katso niista viereisistä, ne on samaa tyyppiä.
« Viimeksi muokattu: 2.05.2018 kello on 00:46 »

*****
  • Karavaanari
  • Viimeksi paikalla: 2.12.2025 kello on 05:31
  • Älä äänestä "niinkuttelijoita".....
Vs: Primus 2470 piirilevyn palanut komponentti, mikä?
« Vastaus #2 : 2.05.2018 kello on 05:04 »
Samaa tyyppiä kyllä, 1N4005, mutta eivät muodosta varsinaisesti
tasasuuntaussiltaa. Mulla on hieman muutettu Lay-Out- kuva mutta
sanoisin että nuo kaksi kauimmaista ovat rinnakkain ja välittävät
virran vesipumpulle sähkökäytöllä. Uusi ne molemmat vaikka vain
toinen olisi rikki. (Niin... eihän vesipumppu ole oikosulussa tai
sählätty vesipumpun johtojen kanssa?) Periaatteessa kun rinnan-
kytketyistä diodeista toinen kärähtää (=puolijohde sulaa) niin
se suojaa siitä eteenpäin toisen mutta se on jo voinut saada
siipeensä siihen mennessä.

   Tuo 4005 jänniteluokka tulee nykyään usein ohitetuksi
varasto-ohjelmassa, näin myös Partcolla, mutta sen korvaa silloin
1N4007 (=1000V)

https://www.partco.fi/en/electronic-components/actives/diodes/rectifierssignal-diodes/2776-1n4007.html

Off-Topic:
Kun tuo nyt on kerran avattu niin elektrolyyttikonden saattorien
uusiminen voisi olla aiheellista. Tarkista ainakin varoajastimen toiminta-aika.
Ajastinkondensaatto rin vuoto saa sen kasvamaan.

  Itse lyhennän varoajan alkuperäistäkin lyhemmäksi, noin 45s:iin.
Katson että jos ei kaasu ole tuohon mennessä syttynyt niin on parempi
ettei sytykään.

*****
  • LämmitinGuru
  • Aluevalvoja
  • Kalustoon kuuluva
  • Viimeksi paikalla: 4.12.2025 kello on 11:57
Vs: Primus 2470 piirilevyn palanut komponentti, mikä?
« Vastaus #3 : 2.05.2018 kello on 09:43 »
Jos sähköpatruunassa ei ole omaa kiertovesipumppua niin vaihda kaikki nelja diodia varmuuden vuoksi. Releen kosketinkin on saattanut vaurioitua.









*****
  • Karavaanari
  • Viimeksi paikalla:25.11.2019 kello on 21:37
Vs: Primus 2470 piirilevyn palanut komponentti, mikä?
« Vastaus #4 : 2.05.2018 kello on 14:41 »
mikähän lie on polttanut, ettei olis ohjainpiirikin saanut osansa, oikkari siellä on ollut, ei diodi itsestään pala, tai harvemmin kuitenkin

*****
  • Kalustoon kuuluva
  • Viimeksi paikalla:tänään kello 13:34
Vs: Primus 2470 piirilevyn palanut komponentti, mikä?
« Vastaus #5 : 2.05.2018 kello on 16:53 »
mikähän lie on polttanut, ettei olis ohjainpiirikin saanut osansa, oikkari siellä on ollut, ei diodi itsestään pala, tai harvemmin kuitenkin

Kyllä niitä palaa ihan omia aikojaankin.

*****
  • Karavaanari
  • Viimeksi paikalla:25.11.2019 kello on 21:37
Vs: Primus 2470 piirilevyn palanut komponentti, mikä?
« Vastaus #6 : 2.05.2018 kello on 17:13 »
palaa toki mutta harvemmin, n. 45v kokemuksella voin sanoa

*****
  • LämmitinGuru
  • Aluevalvoja
  • Kalustoon kuuluva
  • Viimeksi paikalla: 4.12.2025 kello on 11:57
Vs: Primus 2470 piirilevyn palanut komponentti, mikä?
« Vastaus #7 : 2.05.2018 kello on 18:13 »
palaa toki mutta harvemmin, n. 45v kokemuksella voin sanoa

Ei se kyllä kovin harvinaista noissa pokseissa ole ja tämäkin tieto kokemuksella. Tarkoitan siis vesipumpun hajoittamina.

*****
  • Karavaanari
  • Viimeksi paikalla:25.11.2019 kello on 21:37
Vs: Primus 2470 piirilevyn palanut komponentti, mikä?
« Vastaus #8 : 3.05.2018 kello on 08:51 »
en epäilekkään, varmasti osaat nää hommat, ite oon vain korjaillu monia tuhansia romuja joten osaan tai en, elektroniikka on mulla hallinnassa, ja hyviä neuvoja oon sulta saanut, että kiitos