rekisteriseloste

Tiedote rekisteröitymisestä

Jos et ole saanut vahvistusviestiä rekisteröitymisestä si, tarkista roskapostikansiosi. Tämä erityisesti hotmail ja gmail sähköpostin käyttäjille.

Kirjoittaja Aihe: Laturin kytkentämuutos  (Luettu 4133 kertaa)

*****
  • LämmitinGuru
  • Aluevalvoja
  • Kalustoon kuuluva
  • Aiheen aloittaja
  • Viimeksi paikalla:tänään kello 07:46
Laturin kytkentämuutos
« : 6.01.2017 kello on 18:43 »
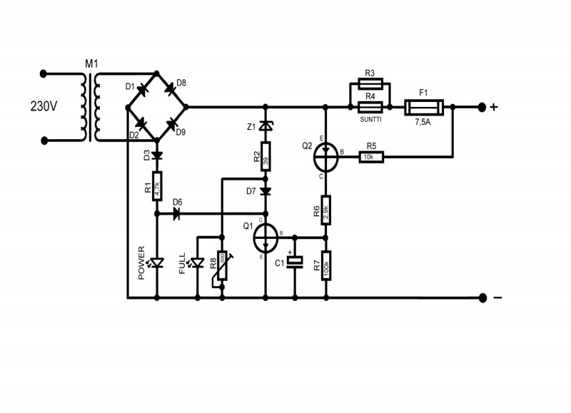
Millaisen muutoksen tekisit jotta saisit kytkennän mukaisen laturin lopettamaan latauksen samalla kun Full-ledi syttyy?



*****
  • Karavaanari
  • Viimeksi paikalla: 8.06.2020 kello on 20:53
    • Opastetut kalastusreissut Muonionjoelle, Jäämerelle, Namsenille
Vs: Laturin kytkentämuutos
« Vastaus #1 : 7.01.2017 kello on 14:11 »
Saisko valovastuksesta ja kuitattavasta releestä hyvän katkaisijan? Jos ei tuohon kortille pääse suoraan käsiksi.


*****
  • Karavaanari
  • Viimeksi paikalla: 7.02.2026 kello on 14:47
  • Älä äänestä "niinkuttelijoita".....
Vs: Laturin kytkentämuutos
« Vastaus #2 : 9.01.2017 kello on 06:45 »
 Olettamuksella että kortille pääsee käsiksi, onhan siitä
kaaviokin syntynyt...?

Mulle on 431:n luova käyttö tarjonnut muutaman
kerran ketterän tavan saada toteutetuksi asioita hyvin yksinkertaisesti,
sitähän datalehdetkin vihjailee.... siis suorastaan tyrkyttää.

  Sitä voisi tässäkin käyttää tarkkajänniterajais ena vertailija/kytkimenä
eli D7/R2 välistä tunnistus (ADJ-napa) mielellään FULL-ledi poistettuna.
(Silla kai ei mitään tee kun tarkoitus on muutenkin sammauttaa kytkentä sen
syttyessä) Tasasuuntaajan ulostulosta vastus 431:n katodille ja näin on
meillä käytettävissä ohjaus (431:n katodi--- anodi(=maa)) varsinaiselle
kytkentäelimelle. Tähän saakka tarvittu kaksi lisäkomponenttia, kytkennän
minimalistisuuden juju on siinä että kun 431:n tunnistusnapaan pitää saada
kytkentärajalla 2,5V ja kun siihen tarvittaisiin (1) jännitejakaja niin
tuo jännitejakaja on jo olemassa, R8/R2, vieläpä säädettävänä.
   Sitten tarvitaan vielä se virran todellinen katkaisin ja sille
ohituspainike (jolla kytkentä viritetään eli startataan).
  Että mekaamisen releen ohjaamiselle löytyisi miellyttävä
431:n katodivastus niin rele saisi olla herkemmän puoleinen. Kaikkein
halvimmat releet ei liene otollisimpia kun 431:n Imaks. on tyypillisesti
100mA ja ylijännitevaraakin saisi olla. Toisaalta releethän vetävät selvästi
alle nimellisjännitteens ä, mikä enemmän mikä vähemmän joten taitaa
riippua siitä mitä sulla on pöytälaatikossa. Mutta esimerkinomaisesti
vaikkapa:

http://www.vekoy.com/product_info.php?cPath=62_158_2528&products_id=17180

jolla syöttövastuksella on runsaasti marginaalia. Ja puolijohdereleethän
ovat varmoja tapauksia (=herkästi ohjautuvia) eikä sellainenkaan näytä
kymppiä enempää maksavan. Kyse on siis koko ajan muuntajan primääripuolesta.

  Oltaisiin siis neljässä lisäkomponentissa, näppituntuma on että
viideskin tarvittaisiin ja se olisi suotokondensaattori releen syöttövastuksen
jälkeen. Ilman sitä on suuri vaara että rele jää pärisemään siinä tilanteessa
jos ladattava akku on "kontallaan" eikä heti suostu nousemaan. Tämä lienee
toisaalta sulakkeellekin pian "taakse poistu", vaikea arvioida näin mitoituksia
ja käyttötilanteita tuntematta.



(1) Lähinnä laturin sammutusjännitteen takia, virtaseurannan jyrkkyyshän
   määräytyy Q2:n ominaisuuksista. (Onko sitten tahallaan eli vahingossa
   "epämääräistetty" kytkemällä C1 Q1:n kannalle. Eikö sen pitäisi olla
   Q2:n kollektorilla...? Mutta toimii noinkin)
     Olisiko tahallaan haluttu jättää virtaraja lämpötilariippuvais eksi
   (=> Q2:n kanta/emitteriliitos) tai sekin on vahinko/suunnittelun yksinkertaistus
   kun LEDit ovat nyt vain informatiivisia.
     Hauska detalji tuokin että sulakkeen vastus on mukana virtashuntissa. 

*****
  • Matkailija
  • Viimeksi paikalla: 3.07.2017 kello on 03:05
Vs: Laturin kytkentämuutos
« Vastaus #3 : 13.03.2017 kello on 11:25 »
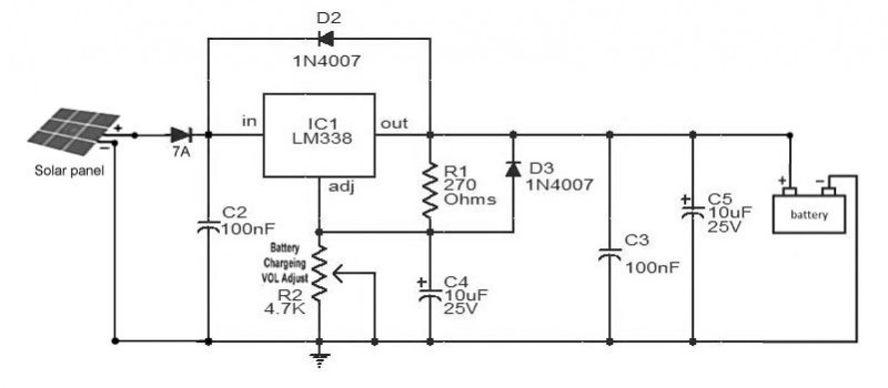
Tässä en edes lähtisi miettimään liikaa releellä tehtyä tai transistorimuutoksi a, koska sellainen pitää kytkentään lisätä, että saadaan lataus lopetettua.
Muuttaisin saman tien koko kytkennän LM338:lla toteutettavaksi a) yksinkertaisuuden ja b) hinnan vuoksi.
ebaystä halvimmillaan 1 kpl LM338 maksaa 0.26e
http://www.ebay.com/itm/10pcs-LM338T-LM338-Voltage-Regulator-1-2V-To-32V-5A-TO-220-/201415006493

LM338 virrankestoisuus kunnollisella jäähdytyslevyllä n 5A

Tässä pari malliksi ja googlella lisää:





 

anything