rekisteriseloste

Tiedote rekisteröitymisestä

Jos et ole saanut vahvistusviestiä rekisteröitymisestä si, tarkista roskapostikansiosi. Tämä erityisesti hotmail ja gmail sähköpostin käyttäjille.

Kirjoittaja Aihe: Primus 2450?  (Luettu 320 kertaa)

*****
  • Matkailija
  • Aiheen aloittaja
  • Viimeksi paikalla:tänään kello 21:11
Primus 2450?
« : eilen kello 19:09 »
Moro.

Ollaan uusia karavaanareita ja olis pari kysymystä tosta kaasulämppäristä.

Aloitetaan helpoimmasta. Missä asennossa kukin kytkin kuuluu olla lämmittäessä kaasulla? Näillähän valitaan polttimen tehoja?
Sit toinen kysymys. Kun kaasu on käytössä, pitäiskö siinä olla joku oma kiertovesipumppu joka pyörii kun kaasulla lämmittää? Nyt ei näin ainakaan mielestäni ole, vaan täytyy pitää myös sähkölämmitys päällä/valittuna että kiertovesi pumppu pyörii.
Kolmas kysymys. Kun kaasu on päällä myös ohjauspaneelin kolmion sisällä oleva punainen valo palaa, ei auta vaikka painelee kaasulämmittimen painiketta jota ohjekirja neuvoi painamaan.

Kaasupoltiin siis kyllä lähtee hienosti päälle ja palamaan, mutta toi kiertovesipumppu hieman ihmetyttää itseäni.

*****
  • Matkailija
  • Aiheen aloittaja
  • Viimeksi paikalla:tänään kello 21:11
Vs: Primus 2450?
« Vastaus #1 : eilen kello 21:49 »
Tässä siis kuvat, kun vihdoinkin ne sain tarpeeksi pieneen kuvakokoon.

*****
  • Matkailija
  • Aiheen aloittaja
  • Viimeksi paikalla:tänään kello 21:11
Vs: Primus 2450?
« Vastaus #2 : eilen kello 21:50 »
Ja primuksen kahvat.

*****
  • LämmitinGuru
  • Aluevalvoja
  • Kalustoon kuuluva
  • Viimeksi paikalla:tänään kello 18:54
Vs: Primus 2450?
« Vastaus #3 : tänään kello 09:37 »
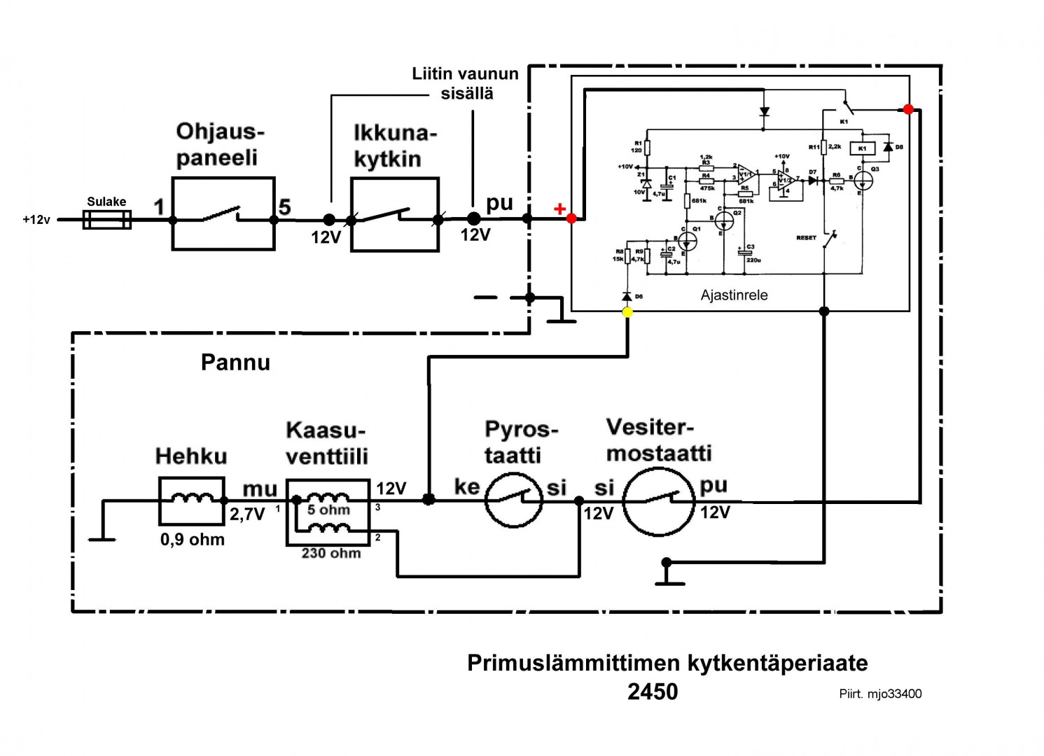
Poltin on käytössä kun puolirengas on pystyasennossa, vasen on nyt toiminnassa. Sinulla on elektroninen ajastinrele johon on kytketty lisävastus jotta varoitusvalo palaa tai sitten on joku johto väärin kun kerran lä'mmitin toimii. Toi vipukuva on nyt peilikuva eli oikea puoli on käytössä.












*****
  • Matkailija
  • Aiheen aloittaja
  • Viimeksi paikalla:tänään kello 21:11
Vs: Primus 2450?
« Vastaus #4 : tänään kello 15:54 »
Kiitos vastauksista. Tarkistan ton johdotuksen läpi.

Osaatko vielä neuvoa missä asennoissa polttimen valintakytkimet on missä tehossa? Jos molemmat on vaakatasossa onko teho joku X? Ja jos yksi pystyssä teho joku muu?

*****
  • Matkailija
  • Aiheen aloittaja
  • Viimeksi paikalla:tänään kello 21:11
Vs: Primus 2450?
« Vastaus #5 : tänään kello 16:43 »
Taitaa vika olla tässä kytkennässä. Pannun pumpun liittimen valkoinen menee nyt ohjaimen siniseen liittimeen, joka on hälytys. Se kiertää sen kautta ilmeisesti jotenkin nyt et on saatu pumppu pyörimään.

Eli mun täytyy hommata tähän nyt kaksi diodia ja muuttaa kytkentää niin et kaasu ja sähkö tulee tohon liitin rimaan ja siitä diodien kautta menee pumpulle sähkö? Eikös näin? Minkä kokooset diodit tähän mahtaa kuulua?

Pakkokierto tulee minkä värisestä johdosta? Vai täytyykö se vetää suoraan ohjainpaneelilta tuonne myös?

*****
  • Matkailija
  • Aiheen aloittaja
  • Viimeksi paikalla:tänään kello 21:11
Vs: Primus 2450?
« Vastaus #6 : tänään kello 16:44 »
Ja mihin tuo hälytys pitäis mennä et se toimii niinkuin kuuluu?

*****
  • LämmitinGuru
  • Aluevalvoja
  • Kalustoon kuuluva
  • Viimeksi paikalla:tänään kello 18:54
Vs: Primus 2450?
« Vastaus #7 : tänään kello 18:07 »
Ja mihin tuo hälytys pitäis mennä et se toimii niinkuin kuuluu?

Jos on mekaaninen ajastinrele niin nastassa 7 ei ole johtoa. Jos on elektroninen ajastinrele niin silloin 7:kaan menee johto jos vastus on lisätty ajastinreleeseen ( punanen katkoviiva ). Sinulla on mekaaninen ajastinrele kuvan mukaan. eli toi toinen kytkentäkuva.









« Viimeksi muokattu: tänään kello 18:54 »

*****
  • Matkailija
  • Aiheen aloittaja
  • Viimeksi paikalla:tänään kello 21:11
Vs: Primus 2450?
« Vastaus #8 : tänään kello 20:00 »
Kiitos taas. Ohjainpaneelin nastasta 7 lähtee tällä hetkellä tuo sininen johto. Jos kytken tuon nyt uudestaan sikun antaman ohjeen mukaan kiertovesipumppu pitäisi lähteä päälle kun sähkölämmitys tai kaasulämmitys on päällä?

Ilmoittelen kuinka käy kun kerkeän homman korjaamaan.

 

anything