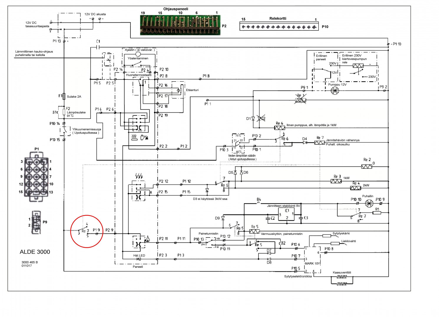
Vaunu on kabe virta tulee paneelilla muttei kiertovesipumppu pistookkeelle on 12v ja 230v moottorit keinukytkimellä Sulake ok pannun käyntiä pystyy ohjaamaan huonetermarilla ja myös koneen termarilla siis silloin kun avaa 12v pumpulle ohivirtaa jos ei syötä ohi virtaa niin kumpikaan pumppu ei käynnisty ja kuuma pannu sammui.

