rekisteriseloste

Tiedote rekisteröitymisestä

Jos et ole saanut vahvistusviestiä rekisteröitymisestä si, tarkista roskapostikansiosi. Tämä erityisesti hotmail ja gmail sähköpostin käyttäjille.

Kirjoittaja Aihe: Alde 3000 kaasuhäiriön syyt  (Luettu 14598 kertaa)

*****
  • LämmitinGuru
  • Aluevalvoja
  • Kalustoon kuuluva
  • Viimeksi paikalla:eilen kello 21:47
Vs: Alde 3000 kaasuhäiriön syyt
« Vastaus #15 : 14.10.2023 kello on 07:52 »
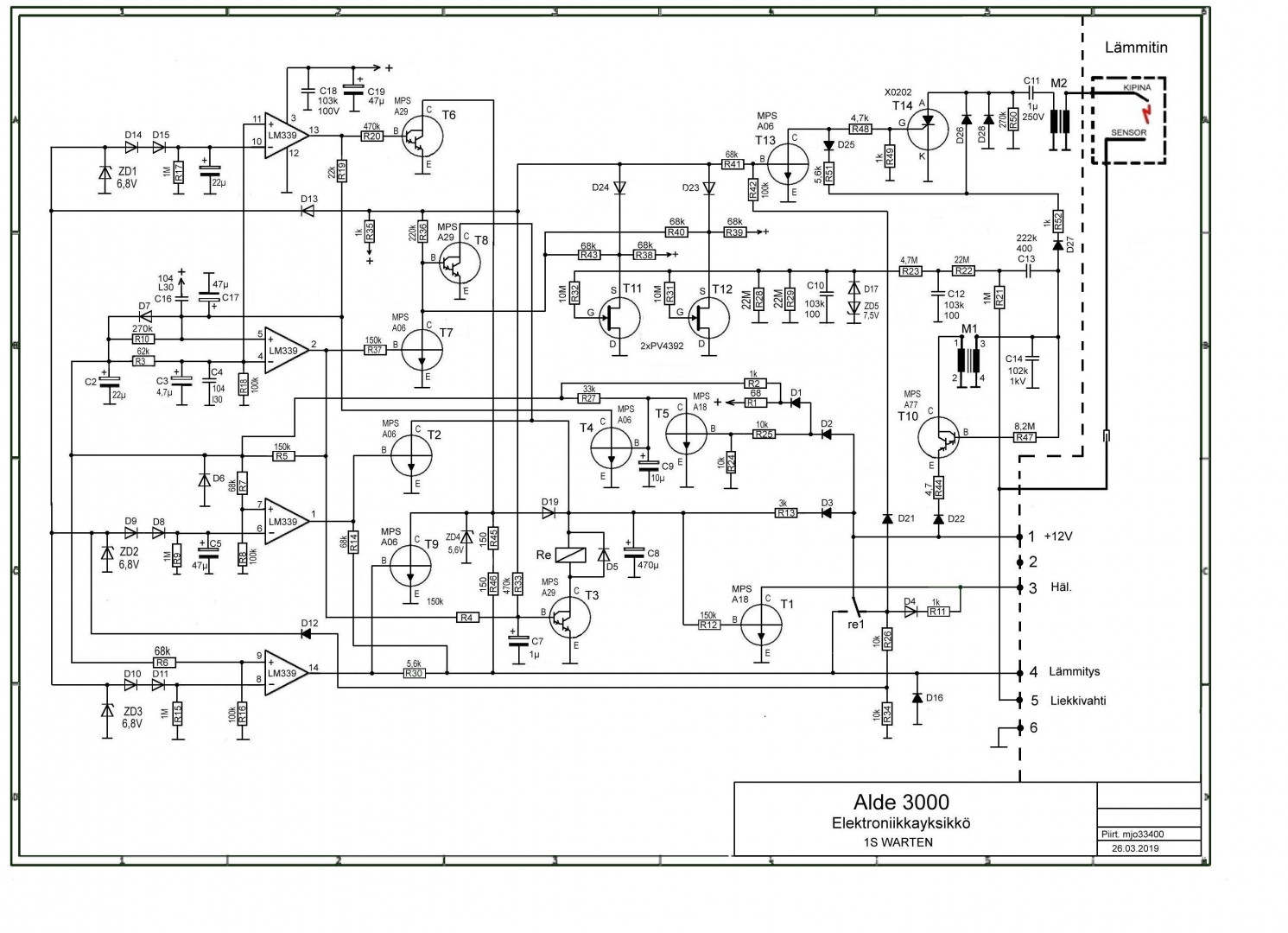
Sytkäpoksin kytkentä.






*****
  • LämmitinGuru
  • Aluevalvoja
  • Kalustoon kuuluva
  • Viimeksi paikalla:eilen kello 21:47
Vs: Alde 3000 kaasuhäiriön syyt
« Vastaus #16 : 14.10.2023 kello on 08:09 »
Muuttuuko pannulle tuleva jännite käynnistyshetkellä?

*****
  • Karavaanari
  • Aiheen aloittaja
  • Viimeksi paikalla:22.02.2026 kello on 20:16
Vs: Alde 3000 kaasuhäiriön syyt
« Vastaus #17 : 14.10.2023 kello on 15:11 »
Muuttuuko pannulle tuleva jännite käynnistyshetkellä?

Muuttuu!!! Lepotilassa 13.3V. Kun paloilmapuhallin käynnistyy, laskee 11.9 volttiin. Sitten kun magneettiventtiilit vetävät, laskee 11.3 volttiin.

Onko lopulta kyseessä huono akku? En vielä mitannut akun napajännitettä silloin kun pannu saa 11.3V. Kai tuossa on riittävän paksut johdot kuitenkin akulta pannulle kun ne on tehtaalla mitoitettu.

Kokeilin myös ilman 230V latausta. Laturi kuitenkin tukee akkua muutamalla ampeerilla. Tuolloin pannulle tuleva jännite laski jopa 10.9V tasolle kun kaasulämmitys oli päällä. Tosin vielä silläkin jännitteellä tällä kertaa magneettiventtiilit avautuivat joka kerta.

*****
  • Kalustoon kuuluva
  • Viimeksi paikalla:eilen kello 21:36
  • Autossa on pyörät
Vs: Alde 3000 kaasuhäiriön syyt
« Vastaus #18 : 14.10.2023 kello on 16:47 »
Ilmiselvästi akku kypsä , tuollaisella kuormalla notkahtaa polvilleen. Itse uusin juuri molemmat hupiakut asuntoautoon.

*****
  • Karavaanari
  • Aiheen aloittaja
  • Viimeksi paikalla:22.02.2026 kello on 20:16
Vs: Alde 3000 kaasuhäiriön syyt
« Vastaus #19 : 14.10.2023 kello on 16:52 »
Mittasin akun päästä sekä navoista että jokaisen sulakkeen lähdöstä. Siellä jännitteet on kunnossa. Missään kohtaa ei mennyt alle 13.3V vaikka pudotin laturin pois päältä. Eli ei ole akku syyllinen.

Jännitehäviö tapahtuu akun ja Alden kaapin välissä. Voisiko vuosi sitten uusittu kiertovesipumppu ottaa niin paljon virtaa että alkuperäisen kaapeloinnin mitoitus ei riitä? Uusi 12V kiertovesipumppu on merkittävästi tehokkaampi kuin alkuperäinen.

*****
  • Karavaanari
  • Aiheen aloittaja
  • Viimeksi paikalla:22.02.2026 kello on 20:16
Vs: Alde 3000 kaasuhäiriön syyt
« Vastaus #20 : 14.10.2023 kello on 19:54 »
Tuota sytkäboksin kytkistä yrittäessäni ymmärtää katsoin että magneettiventtiilil le pitäisi kyllä tulla ihan täysi jännite. Nastan 1 syötöstä releen kautta nastalle 4. Tuota en ymmärtänyt, mitä tuo analoginen komparaattori (LM339) tekee, kun mun rajoittunut ymmärrys on enemmän digitaalikytkennöis sä. Mutta olettaisin, että tuota 12V syöttöä ei tarkoituksella vedetä alemmas kun reitti nastojen 1-4 välillä on käytännössä suora relettä lukuunottamatta.

Pikkuhiljaa on alkanut tulla sellainen käsitys, että ongelma saataa olla Aldelle tuleva alijännite. Syyllinen saattaa olla vuosi sitten 230V kiertovesipumpun tilalle asennettu 12V kiertovesipumppu, joka ottaa 12V syötöstä enemmän virtaa mitä alkuperäisessä kaapeloinnin mitoituksessa on ajateltu. Tai sitten siellä on vain joku hapettunut liitos.

Taidan kokeilla vetää jollain 4mm2 johdolla testimielessä syötön Aldelle ja seurailla josko ongelma poistuisi. Silloin riittää kaapeloinnin parantaminen.

@mjo33400: Mistä Alde 3000 ottaa 12V syötön sisään? Mittasin jännitteet olettamastani paikasta, mutta mietin että eihän se ole sittenkin Aldelta ohjauspanelille lähtevä jännitesyöttö.

*****
  • LämmitinGuru
  • Aluevalvoja
  • Kalustoon kuuluva
  • Viimeksi paikalla:eilen kello 21:47
Vs: Alde 3000 kaasuhäiriön syyt
« Vastaus #21 : 15.10.2023 kello on 08:51 »
Ota vesipumppun liitin irti ja mittaa sitten jännitteet.



*****
  • Karavaanari
  • Aiheen aloittaja
  • Viimeksi paikalla:22.02.2026 kello on 20:16
Vs: Alde 3000 kaasuhäiriön syyt
« Vastaus #22 : 15.10.2023 kello on 17:55 »
Ota vesipumppun liitin irti ja mittaa sitten jännitteet.

(Kuva piiloitettu, klikkaa tätä niin näet kuvan.)

Kiitos. Tuo kytkis auttoi varmistamaan, että olin mitannut käyttöjännitesyötön oikeasta paikasta (P1 liittimen nastat selvisi).

Kyllä tässä ainakin jossain roolissa on liian ohuet kaapelit akulta Aldelle. Kun paloilmapuhallin lähtee pyörimään, jännite tipahtaa. Kun magneettiventtiili vetää, jännite tipahtaa lisää.

Uusi kiertovesipumppu pudottaa Aldelle tulevaa käyttistä 0.7V.  Kaikki nämä yhdessä pudottavat jännitettä lopulta aika paljon. Kokeilen ensi viikolla josko auttaisi vetää akulta 2x4mm2 kaapelit Alden syötölle. Lähtöön riittänee pieni sulake (5A?) koska paksun kaapeloinnin tavoitteena on vain vähentää jännitehäviötä.

*****
  • LämmitinGuru
  • Aluevalvoja
  • Kalustoon kuuluva
  • Viimeksi paikalla:eilen kello 21:47
Vs: Alde 3000 kaasuhäiriön syyt
« Vastaus #23 : 15.10.2023 kello on 21:03 »
Huomioi, että puhallin saa 9 volttia. En oikein usko jännitesyötön kaapeleiden heikkouteen. Jossain on huono kontakti.

*****
  • Karavaanari
  • Aiheen aloittaja
  • Viimeksi paikalla:22.02.2026 kello on 20:16
Vs: Alde 3000 kaasuhäiriön syyt
« Vastaus #24 : 15.10.2023 kello on 21:29 »
Huomioi, että puhallin saa 9 volttia. En oikein usko jännitesyötön kaapeleiden heikkouteen. Jossain on huono kontakti.

Ok. Täytyy katsoa noita lähtöpään kontakteja vielä tarkemmin. Huono kontakti on kyllä hyvä syy jännitteen tippumiselle. Etenkin kun vuoden verran uudellakin kiertovesipumpulla meni ongelmitta ja nyt sitten tuli tällainen harmi. Tuo tehtaan alkuperäinen kaapeli vaikuttaa about 2.5mm2 kaapelille. Pitäisihän siinä tosiaan pienet virrat kulkea kohtuullisen hyvin alle 10m vedossa.

*****
  • Kaikkien Kaveri
  • Viimeksi paikalla:13.02.2026 kello on 17:15
    • Matkailuvinkkejä
Vs: Alde 3000 kaasuhäiriön syyt
« Vastaus #25 : 16.10.2023 kello on 14:45 »
5 A johto 10 m paksuus 2,5 mm2 jännitehävil on alle 0,35 V, joten ongelma on liittimessä/liittimissä

*****
  • Karavaanari
  • Aiheen aloittaja
  • Viimeksi paikalla:22.02.2026 kello on 20:16
Vs: Alde 3000 kaasuhäiriön syyt
« Vastaus #26 : 18.10.2023 kello on 21:02 »
Parin illan kokeilu ehkä todisti asian. Vedin akulta väliaikaisen 4mm2 kaapeloinnin Alden syöttöön. Yhtään kertaa ei jäänyt syttymättä (paitsi kun kaasu loppui kesken kokeilun, mutta se oli tietysti kaasupullon tyhjyyden vika).  Vaikka Alden syötössä oli 13-14V, ei kaasuventtiilien käämeille silti tule kuin noin 11-12V. Mutta vetää napakasti, joten tämä lienee riittävä jännite kaasuventtiileille. Alden sisäiset kytkennät laskevat jännitettä.

Tänään rakentelin uusiksi lähtöpään systeemit, kun aikaisempi omistaja oli keksinyt laittaa akun kenkiin puolen tusinaa lähtevää johdinta ja niissä oli putkimallisia jousikuormitteisia sulakkeita.

Tein kunnollisen maadoituskiskon kaikille lähdöille sekä hieman 230/400V keskuksissa olevan johdosuoja-automaatteja muistuttavan systeemin lattasulakerasiasta ja kytkin kaikki 12V lähdöt uusiksi akun päässä. Tämän illan perusteella alkuperäinen kaapelointikin toimi, eli kaasu syttyi joka kerta kun ohjaus tuli. Tämä on hyvin linjassa aikaisemman kommentoijan laskelman perusteella jännitehäviöstä.

Hieman jäi vielä kesken mittaukset, mutta jos tuo lähtöpään liitoshässäkän korjaaminen auttoi tilanteen ratkaisussa, en vedä uutta syöttöä Aldelle. Ensi viikko varmasti näyttää tilanteen.

Kiitos kaikille asiallisista kommenteista ja etenkin mjo33400:lle kytkentäkaavioista ja erittäin asiantuntevista neuvoista ja ehdotuksista. Kyllä tuolla nyt uskaltaa ainakin seuraavaan reissuun lähteä pelkäämättä porukan paleltumista.

*****
  • Karavaanari
  • Aiheen aloittaja
  • Viimeksi paikalla:22.02.2026 kello on 20:16
Vs: Alde 3000 kaasuhäiriön syyt
« Vastaus #27 : 27.10.2023 kello on 22:47 »
Vajaan viikon reissu nyt takana. Torniossa ja Levillä oltiin sähköissä, mutta siirtymät pidettiin vaunu kaasulla lämpimänä (ja vesilinjat sulana). Yhtään kertaa ei mennyt häiriöön. Paluumatkalla 7h tien päällä (toki pari pysähdystä siinä) ja toimi ongelmitta. Eli kaikesta päätellen vika oli niissä lähtöpään useissa liitoksissa ja sähköjohtojen "käärmeenpesässä".

Talvea ja uusia reissuja kohti.