Kirjoittaja
Aihe: Alde 3000 compact, Kabe 2002 (Luettu 7791 kertaa)
« Vastaus #1 : 15.08.2019 kello on 22:33 »
Mikä on akun jännite kun ei olla verkkovirrassa?
« Vastaus #2 : 15.08.2019 kello on 22:34 »
« Vastaus #3 : 15.08.2019 kello on 22:39 »
12,6 v
Löytyykö sama jännite myös lämmittimen liittimestä?
« Vastaus #4 : 15.08.2019 kello on 22:44 »
Kv pumpulta mittasin niin sinne tuli sama jännite ja yhdestä leveästä liittimestä mittasin, niin sinnekkin tuli tuo sama jännite.
« Vastaus #5 : 16.08.2019 kello on 08:35 »
Kv pumpulta mittasin niin sinne tuli sama jännite ja yhdestä leveästä liittimestä mittasin, niin sinnekkin tuli tuo sama jännite.
Kuinka paljon on eroa puhaltimen jännitteessä kun ei olla verkossa ja sitten kun ollaan? Paineentunnistimen siniseen johtoon ei tule jännitettä kun ei mene häiriölle. Tarkista paineentunnistimell e menevien kumiletkujen kunto, ettei ole halki.
« Vastaus #6 : 16.08.2019 kello on 23:25 »
Jännite puhaltimella 9,55 volttia kun ei verkkovirrassa. Letkut silmämääräisesti kyllä ehyet.
« Vastaus #7 : 16.08.2019 kello on 23:30 »
9,65 v kun roikka seinässä
« Vastaus #8 : 17.08.2019 kello on 08:15 »
Tuleeko paineentunnistimen siniseen johtoon jännite aina?
« Vastaus #9 : 17.08.2019 kello on 09:40 »
Tulee, 12,2V ja kun poltin sytty, jännite putos 11,7V. Ja nämä siis ilma seinässä olevaa roikkaa. Oli yön roikassa ja poltin lähti käymään nyt normaalisti.
« Vastaus #10 : 17.08.2019 kello on 11:20 »
Paljonko sen uuden akun napajännite kun laitat sinne kuormaa , ettei vaan olisi risa akku joka kyykkää
« Vastaus #11 : 17.08.2019 kello on 11:32 »
Koitin jo aiemmin kuormittaa liesituulettimella, valoilla ja stereoilla. Ei kiitankaan paljoa jännite laskenut. Tyylliin 12,6v putos 12,5 volttiin. Juttelin tuossa yhteen vaunuhuoltoon,niin epäili puhallinta tai sitä painekiekkoa. Meinas, että puhaltimen teho on heikentynyt eikä se jaksa puhaltaa akun teholla ilmaa ilmeiseti tuonne painekiekkoon, joka antaa käskyn kaasun avaukseen/kipinään. Jos oikein ymmärsin...
« Vastaus #12 : 17.08.2019 kello on 11:50 »
...ja kun laittaa verkkovirtaan, niin jännite on silloin sen n.14 volttia ja puhaltimen teho riittää ed.mainittuihin toimiin. Tuo puhallin näyttää olevan aika kallis, ainakin jos kokeilee onko vika siinä.
« Vastaus #13 : 17.08.2019 kello on 12:05 »
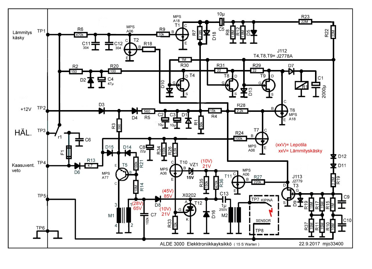
Painekellon jännite on aivan oikein eli ei puhallinta kannata ostaa kun siinä ei vikaa ole. Sytkäpoksissa todennäköinen vika ja on korjattavissa. Jos sytkäpoksissa lukee 15 S WARTEN , on vika hyvin todennäköisesti siinä. Se että painekellon jännite on ok, mutta ei kuitenkaan mene häiriölle viittaa suoraan sytkäpoksiin. Kytkentäkuva sytkäpoksista.  
« Vastaus #14 : 17.08.2019 kello on 14:25 »
Kuka/mikä noita kortteja korjaa? Ja mikä siinä on tod.näk. bika? Itellä menee kyllä viuhuen yli.
|