Kirjoittaja
Aihe: Primus 2450 (Luettu 13914 kertaa)
« Vastaus #1 : 15.12.2018 kello on 11:33 »
Ei tainnut kipinä toimia, jos kaasua tuli eikä syttynyt. Laita kaasupullo kiinni siksi aikaa että kuulet kipinän äänen. Olisko maa johto huonosti.
« Vastaus #2 : 15.12.2018 kello on 12:23 »
Tarkista, ettei valkoisen muuntajan keltainen tai musta johto ole mennyt liittimen ja seinämän väliin. Sitten mustan poksin varoajastin ei toimi jos ei ole mennyt häiriölle.
« Vastaus #3 : 15.12.2018 kello on 13:35 »
Kiitoksia vastauksista,kyllä kipinä ainakin joka testauksessa on toiminut tähän mennessä,aina syttynyt sanosinko 6 kertaa ,mutta nyt tuli se 7 ja ei mitään ,mutta pitää avata vähän etupeltiä ja katsoa mitä on tapahtunut ,on vaan niin onnettoman vähän tilaa tässä mallissa ,että meisselit saa olla kääpiökokoa,ellei irrota koko pannua,katsootaan mille alan.
« Vastaus #4 : 15.12.2018 kello on 13:39 »
Ainakin maatoidukseen yritin panostaa kasausvaiheessa,mutta joku mättää,ja vielä kysymys eikö kaasun tulo pitäs loppua jos pannu ei tulille mene?
« Vastaus #5 : 15.12.2018 kello on 14:46 »
Ainakin maatoidukseen yritin panostaa kasausvaiheessa,mutta joku mättää,ja vielä kysymys eikö kaasun tulo pitäs loppua jos pannu ei tulille mene?
Sanoin jo aiemmin, että varoajastin ei toimi jos ei mene häiriölle eli vika poksissa. Käynnistykseen se ei vaikuta. Purista ryöstäjää jos olisi vaikka löysällä. Kuuluuko kaasuventtiilin vetoääni selvästi?
« Vastaus #6 : 15.12.2018 kello on 14:51 »
Kiitos guru ammattitaitoisista ohjeista,no jos "rosvon" puristelu ei auta ,onko toi Boksi finito eli vaihtoon ? 
« Vastaus #7 : 15.12.2018 kello on 14:55 »
Niin se kaasuventtiili on kyllä loksahtanut aiemmin,mutta pitää vielä jonkun toisen painaa nappia ja mennä itse keulille kuunteleen että asia varmistuu
« Vastaus #8 : 15.12.2018 kello on 14:56 »
« Vastaus #9 : 15.12.2018 kello on 15:29 »
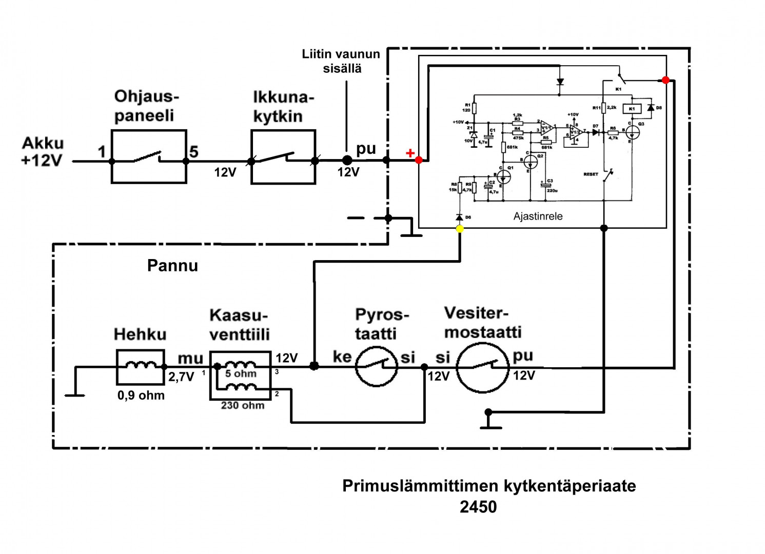
Tässä mallissa 2450 ei ole mustaa poksia, ellei sitten tarkoiteta ajastinrelettä sillä.
« Vastaus #10 : 15.12.2018 kello on 16:57 »
Tässä mallissa 2450 ei ole mustaa poksia, ellei sitten tarkoiteta ajastinrelettä sillä.
Puhuin todellakin virheellisesti aiemmin, mutta musta ajastinrele on elektroninen ja kirkas muovinen on mekaaninen. Elektroninen ajastinrele on sama kytkentä kuin 2470:sen musta poksi, vain vesipumpun ohjausdiodit puuttuu kytkennästä.
« Vastaus #11 : 15.12.2018 kello on 17:13 »
Musta on poksi ja kaasu kohisee ihan selvästi ja tuoksuu myös ,niinkun pitääkn sillon kun se tulee sinne minne sen ei pitäs
« Vastaus #12 : 15.12.2018 kello on 17:22 »
Niin 5 nastasta lähtee se 10v vähän päälle pitäskö olla enemmän onko ohjauspaneelissa häikkää koska muistelen siitä lähteneen aiemmin se sama mitä paneeliin tulee eli 12.45v joka on akun tila tällä hetkellä
« Vastaus #13 : 15.12.2018 kello on 17:57 »
Musta on poksi ja kaasu kohisee ihan selvästi ja tuoksuu myös ,niinkun pitääkn sillon kun se tulee sinne minne sen ei pitäs
Jos kaasuventtiili kerran aukeaa, niin kipinämuuntajan pitää naksuttaa kipinää. Voit kokeilun ajaksi kytkeä nastasta 5 johdon nastaan yksi, pannun pitää lähteä käyntiin jos kipinää tulee. Rele voi olla viallinen.
« Vastaus #14 : 15.12.2018 kello on 18:56 »
Niin 5 nastasta lähtee se 10v vähän päälle pitäskö olla enemmän onko ohjauspaneelissa häikkää koska muistelen siitä lähteneen aiemmin se sama mitä paneeliin tulee eli 12.45v joka on akun tila tällä hetkellä
Silloinkun kaasuventtiili vetää on jännite jotakuinkin tuota luokkaa. Sinun vika on siinä, ettei kipinämuuntaja saa jännitettä, se keltainen johto tai kipinäkärki on kiinni pannun rungossa. Mistä ostit kipinäpaketin?
|