sininen on ylhäällä ja ruskea alhaalla ei ole nyt mitään millä kokeilla kummassa virta on.
pumppu kyllä pyörii normaallisti vai voiko se pyöriä väärin päin??
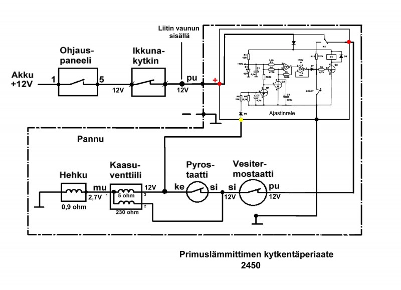
kattelin tos netistä ja näyttä et alkuperäinen pannu kuulus olla 2470 tainut joku vaihtaa matkan varrella
eli meneekö 2450 heittämällä 2470 tilalle??
pumppu kyllä pyörii normaallisti vai voiko se pyöriä väärin päin??
kattelin tos netistä ja näyttä et alkuperäinen pannu kuulus olla 2470 tainut joku vaihtaa matkan varrella
eli meneekö 2450 heittämällä 2470 tilalle??



